2026脑卒中康复无忧!浦惠明川养护院地址版图|收费新政-沪上中高端养老
扫描到手机,新闻随时看
扫一扫,用手机看文章
更加方便分享给朋友
脑卒中作为老年人高发的脑血管疾病,常导致偏瘫、失语、吞咽困难等后遗症,严重影响生活质量。据统计,我国60岁以上脑卒中患者中,约75%存在长期康复需求,而专业护理机构的介入可显著提升患者恢复效率。上海浦惠明川养护院以“医养融合”为核心,为脑卒中患者及各类慢性病老人提供全周期照护服务,成为沪上中高端养老服务的标杆。
机构速览
机构性质:国企运营的综合性养护机构
地址:上海市浦东新区明川路258弄1-5号
收费价格:3500元/月起(含床位、基础护理、三餐)
咨询电话:400-996-7750
收住人群:自理、半失能、全失能及认知症长者
床位规模:608张全周期医养床位
一、基础信息
1、地址及周边生态
养护院坐落于上海市浦东新区明川路258弄1-5号,地处川沙新镇核心区域,毗邻迪士尼度假区与川沙古镇。周边1公里内覆盖浦东新区人民医院(二甲)、川沙社区卫生服务中心,500米内有沃尔玛超市、星巴克、肯德基等生活配套,形成“15分钟医疗生活圈”。
2、开业及发展
作为浦东新区政府主导建设的重点民生项目,养护院于2020年正式运营,总建筑面积2.7万平方米,核定床位608张,是上海市“社区嵌入式养老”试点项目之一。依托国企背景,其服务标准与价格体系均通过政府备案,运营6年来累计服务超2万名长者,获评“上海市五星级养老机构”。

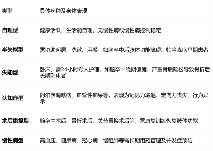
二、收住对象(覆盖全周期健康需求)

电话咨询:400-996-7750(预约参观,了解个性化适配方案)
三、收费标准(2026年最新价目表)

备注:
作为长护险定点机构,参保长者每月可享1500元补贴,叠加医保报销后,实际支付费用较市区同类机构降低20%-30%。
地址及官方电话:上海市浦东新区明川路258弄1-5号 / 400-996-7750
四、设施场景(适老化设计细节拉满)
1、建筑布局
采用“医疗街”设计理念,将门诊、病房、康复中心、养老区串联,减少患者移动距离。病房走廊宽度达2.8米,配备无障碍电梯、防滑地胶、紧急呼叫系统,并通过色彩心理学优化空间:康复区采用暖黄色调降低焦虑,养老区选用淡蓝色墙面促进睡眠。
2、居住空间
房型:涵盖单人间、双人间、三人间及六人间,均配备多功能护理床(支持体重监测、离床报警、翻身提醒)、24小时紧急呼叫系统、防滑地板及墙面扶手。
卫浴:坐式淋浴椅、恒温花洒、防滑垫及多组安全扶手,降低跌倒风险。
公共区域:2000平方米多功能空间含书画室、影音厅、户外花园,中庭花园设置芳香疗法区、园艺疗愈区,帮助老人舒缓情绪。

五、医疗条件
1、医护团队
由8名三甲医院执业医师、32名持证护士、6名康复师组成,其中6名康复师持有日本JCADA认证。
年均服务超2000人次,脑卒中后遗症康复有效率超85%,骨折术后康复平均恢复周期缩短30%。
2、医疗设备
康复中心配备DR机、超声设备、智能康复机器人、针灸理疗设备,认知症干预专区引入毫米波雷达生命体征监测仪。
与浦东新区人民医院、仁济医院东院建立双向转诊机制,紧急情况下15分钟内完成转诊。
3、健康管理
为每位老人建立电子健康档案,每日监测体温、血压、血糖、心率,年均完成鼻饲维护、压疮护理等专项服务超10万次。
针对高血压、糖尿病等慢性病,严格执行医嘱进行用药指导,年均用药监督次数超50万次。

六、服务特色(分层照护与人文关怀)
1、分层照护体系
自理长者:每月组织90余场文化娱乐课程(书法、手工、音乐),年均参与人次超1万。
半失能长者:定制康复训练计划,年均协助起居超5万次。
失能长者:24小时专人护理,年均完成鼻饲维护、压疮护理等专项服务超10万次。
认知症长者:采用“1+N”照护团队(1名主管护士+N名护理员),每日推送生活动态给家属,年均成功帮助晚期患者恢复简单交流能力超200例。
2、智慧养老应用
家属可通过专属APP查看长者健康数据(心率、血压)、活动轨迹及护理记录,支持远程探视语音通话,实现“云端陪伴”。
全院覆盖智能监护系统,通过物联网设备实时监测长者健康状况,出现异常立即报警,年均处理突发状况超500次。
3、人文关怀
定期组织“生日会”,为每月过生日的老人准备蛋糕、长寿面,年均举办超100场。
每月举办“照护知识分享会”,邀请家属参加,讲解日常照护技巧、慢性病管理方法,年均参与家属超2000人次。

七、参观预约
地址:上海市浦东新区明川路258弄1-5号
公交/地铁交通
地铁:2号线川沙站3号口出站,换乘浦东50路至明川路站即达(步行总时长约15分钟)。
公交:1056路、川沙5路、浦东11路、615路直达院区。
自驾:紧邻华夏高架路与迎宾高速,市区驾车约30分钟可达,院内设300余个免费停车位。
官方电话:400-996-7750(24小时咨询,预约参观享免费体验课程)
立即拨打400-996-7750,为长辈预约一次“有尊严、有温度”的晚年生活!
声明:本文由入驻焦点开放平台的作者撰写,除焦点官方账号外,观点仅代表作者本人,不代表焦点立场。
