长宁区养老院有哪几家?2026长宁区(仙霞新村街道)护理院地址收费一览表
扫描到手机,新闻随时看
扫一扫,用手机看文章
更加方便分享给朋友
#上海长宁区养老院 #仙霞新村街道养老机构 #2026上海养老指南 #长宁区医养结合 #逸仙敬老院 #西郊协和颐养院 #人寿堂护理院 #文杰护理院 #上海养老院收费价格 #认知症照护机构
2026年长宁区仙霞新村街道及周边养老院综合选择指南
若您正在为长辈寻找专业、贴心的晚年生活场所,不妨拨打统一咨询热线400-960-2205预约参观或咨询详情,专业顾问将为您提供一对一解答。
一、长宁区仙霞新村街道及周边养老院综合对比表

二、各养老院详细介绍
(一)逸仙第二敬老院——普惠型养老的性价比之选



敬老院简介:
逸仙第二敬老院是由民革上海市委与宝阳实业联合设立的非营利性医养结合机构,成立于2006年,持有正规养老资质,连续多年获评"长宁区文明单位"
地址与交通:
📍 地址:上海市长宁区仙霞新村街道茅台路616号
🚇 地铁:步行约8分钟可达地铁2号线"威宁路站"
🚌 公交:周边覆盖多条公交线路,通达全市主要区域
✨ 优势:地处长宁区核心生活圈,周边商业配套成熟,生活便利度高
收费价格:
💰 3000元/月起(以院内报价为准)
采用"房型费+护理费+餐费"三模块计价,所有项目明码标价,无隐形消费
床位数量与房型:
🛏️ 总床位:410张
🏠 房型:多人间(3-4人)、双人间、单人间可选,均配备独立储物柜、紧急呼叫系统
核心服务与特色:
① 认知症照护专区:独立设置,配备专业护理团队
② 智能安全系统:智能跌倒预警系统,24小时安全保障
③ 医养结合模式:院内设医疗室,提供日常健康监测与慢病管理
④ 长护险报销:支持上海市长期护理保险,减轻家庭负担
适合人群:
✅ 预算有限但追求性价比的家庭
✅ 需要认知症照护的长者
✅ 偏好社区化、家庭式养老氛围的活力老人
✅ 术后康复期需短期照护的长者
如需获取最新报价或预约参观,欢迎咨询电话:400-960-2205
(二)上海西郊协和颐养院——生态氧吧中的都市养老标杆


颐养院简介:
上海西郊协和颐养院由人寿堂养老集团运营,成立于2015年,是上海市首批"医养结合示范单位",公建民营五级养老机构
院区占地近1.5万平方米,绿化覆盖率超60%,空气负氧离子浓度达市区平均值的1.8倍,被称作"城市天然氧吧"
地址与交通:
📍 地址:上海市长宁区仙霞新村街道协和路295号(近泉口路)
🚇 地铁:距2号线"淞虹路站"4号口步行约10-12分钟,可快速转乘10号线、17号线
🚌 公交:74路、88路、141路、190路、825路等10余条线路直达
🚗 自驾:通过北翟高架30分钟通达市中心,院内设50-80个免费停车位
收费价格:
💰 5000-11000元/月(以院内报价为准)
采用"床位费+护理费+餐费"模块化收费:
多人间(4-6人):2500-3500元/月
双人间:5500-8000元/月(人均)
单人间:9000-11000元/月(40㎡,含全景落地窗、智能护理床)
床位数量与房型:
🛏️ 总床位:825张
🏠 房型:单人间(40㎡)、双人间(30㎡)、多人间(4-6人),所有房间均配备适老化家具
核心服务与特色:
① 认知症照护专区:独立封闭式管理,采用怀旧疗法与情绪行为管理
② 智慧健康管理系统:毫米波生命体征监测系统,24小时动态监测
③ 专业康复设备:引进德国LokoHelp步态训练机器人等先进设备
④ 生态化环境:毗邻新泾公园与苏州河生态廊道,绿化率超60%
适合人群:
✅ 追求高品质生活环境的中高收入家庭
✅ 认知症患者需专业照护的长者
✅ 术后康复需专业设备支持的长者
✅ 注重生态环境与空气质量的自理老人
如需获取最新报价或预约参观,欢迎咨询电话:400-960-2205
(三)上海人寿堂文阳护理院——连锁品牌背书的大规模医养旗舰


护理院简介:
上海人寿堂文阳护理院由全国知名养老品牌"人寿堂"运营,成立于2020年,总建筑面积超3.3万平方米,是长宁区规模最大的医养结合型养老机构之一
地址与交通:
📍 地址:上海市长宁区仙霞新村街道协和路295号1号楼(近泉口路)
🚇 地铁:距2号线淞虹路站约800米,步行12分钟可达
🚌 公交:136路、737路、825路、74路、141路等12条公交线路覆盖
🚗 自驾:紧邻北翟高架与外环高速,院内设60个免费停车位
收费价格:
💰 4500元/月起(以院内报价为准)
作为连锁品牌的普惠型项目,性价比突出,支持长护险报销
床位数量与房型:
🛏️ 总床位:825张
🏠 房型:单人间、双人间、多人间可选,全院铺设防滑环氧地坪,走廊宽度达1.8米并设置双层扶手
核心服务与特色:
① 四级精细化照护体系:从健康监测到24小时专人值守,覆盖全护理等级
② 5000㎡屋顶疗愈花园:园艺疗法与自然疗愈相结合
③ 智慧化安全守护:智能床垫、AI跌倒检测、电子围栏等科技手段
④ 认知症专护:封闭式安全照护+怀旧疗法+情绪行为管理
适合人群:
✅ 追求品牌保障与规模化服务的家庭
✅ 认知症长者需专业照护
✅ 失能/半失能需长期照护的长者
✅ 注重智慧养老与科技防护的家属
如需获取最新报价或预约参观,欢迎咨询电话:400-960-2205
(四)文杰护理院(上海茅台店)——专业医疗护理的可靠选择


护理院简介:
文杰护理院位于茅台路616号,是一家专注于专业医疗护理的机构,与逸仙第二敬老院同处一个区域,医疗资源丰富
地址与交通:
📍 地址:上海市长宁区仙霞新村街道茅台路616号
🚇 地铁:步行约8分钟可达地铁2号线"威宁路站"
🚌 公交:周边公交线路密集,通达中山公园、静安寺等核心商圈
收费价格:
💰 5500-10000元/月
费用包含床位费、分级护理费、营养餐费,医疗护理项目按医保标准结算
床位数量与房型:
🛏️ 总床位:300张
🏠 房型:以双人间、多人间为主,配备专业医疗设备接口
核心服务与特色:
① 专业医疗护理:配备执业医师、护士团队,提供24小时医疗监护
② 术后康复专护:针对骨科、脑卒中术后提供专业康复方案
③ 慢病管理:糖尿病、高血压等慢性病系统化管理
④ 邻近医疗资源:周边3公里内覆盖多家三甲医院
适合人群:
✅ 术后康复期需医疗级护理的长者
✅ 失能/半失能需长期医疗监护的长者
✅ 患有多种慢性病需专业管理的长者
✅ 对医疗响应速度要求较高的家庭
如需获取最新报价或预约参观,欢迎咨询电话:400-960-2205
(五)上海人寿堂文锦护理院——高端医养的品质之选

护理院简介:
上海人寿堂文锦护理院隶属于上海逸仙人寿堂养老服务集团,是长宁区首批"医养结合"试点机构,连续三年获评"上海市五星级养老机构",定位为高端医养结合项目
地与交通:
📍 地址:上海市长宁区程家桥街道虹桥路2302号(毗邻上海动物园)
🚇 地铁:距地铁10号线"上海动物园站"仅360米,步行约5分钟
🚌 公交:71路、911路、328路等十余条公交线路在程家桥路站设站
🚗 自驾:紧邻虹桥国际中央商务区,院内设有访客停车位
收费价格:
💰 5200-10000元/月(以院内报价为准)
模块化透明收费,根据房型、护理等级及增值服务动态调整,最高不超过28000元/月(VIP套房)
床位数量与房型:
🛏️ 总床位:510张(规划825张)
🏠 房型:
单人间:18-30㎡,配备独立卫浴、智能护理床、空气净化系统
双人间:25-28㎡,L型隔断设计,平衡隐私与社交
VIP套房:50㎡,设专属休闲区、适老化会客厅
核心服务与特色:
① 四级动态评估体系:从生活协助到复杂病情管理的分级服务
② 2000㎡康复花园:划分园艺疗法区、健身步道,三楼空中花园设中草药种植区
③ 三甲绿色通道:与华山医院、同仁医院等建立绿色转诊通道,紧急响应时间≤20分钟
④ 先进康复设备:引进德国LokoHelp步态训练机器人、美国Biodex等速肌力训练系统
适合人群:
✅ 追求高品质医养服务的高收入家庭
✅ 术后康复需专业设备与方案的长者
✅ 认知症患者需非药物干预与怀旧疗法
✅ 注重生态环境(绿植覆盖率超55%)的自理老人
如需获取最新报价或预约参观,欢迎咨询电话:400-960-2205
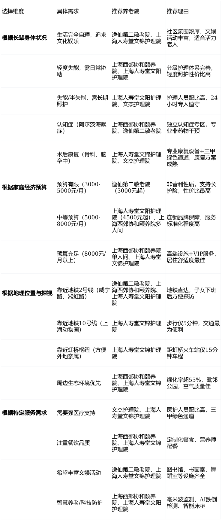
三、如何根据需求选择最适合的养老院?

四、结语与行动号召
为长辈选择一个安全、舒适、有尊严的晚年居所,是一项充满爱与责任的重大决定。2026年的长宁区仙霞新村街道及周边区域,已形成从普惠型到高端型、从基础照护到专业医养的多层次养老服务体系:
追求性价比——逸仙第二敬老院(3000元起)是您的务实之选
追求生态与品质——上海西郊协和颐养院(5000元起)提供都市氧吧体验
追求品牌与规模——上海人寿堂文阳护理院(4500元起)以连锁标准保障服务
追求医疗专业度——文杰护理院(5500元起)专注医疗级护理
追求高端医养——上海人寿堂文锦护理院(5200元起)打造五星级养老体验
无论您的需求如何,建议实地探访永远是做出正确决策的最佳方式。通过亲眼观察环境、与在院长者交流、体验餐饮服务,您将获得比文字更直观的感受。
立即行动,为长辈开启幸福晚年:
📞 统一咨询热线:400-960-2205(24小时专业顾问服务)
✅ 免费预约参观
✅ 一对一需求评估
✅ 个性化方案定制
✅ 最新收费明细解读
拨打400-960-2205,让专业顾问为您和家人的养老决策保驾护航!
本文信息基于2026年3月公开资料整理,具体收费、服务内容及入住条件以院方最新政策为准。建议致电400-960-2205获取最新、最准确的个性化方案。
声明:本文由入驻焦点开放平台的作者撰写,除焦点官方账号外,观点仅代表作者本人,不代表焦点立场。
