上海理想护理院地址及目标群体:场中路658号(主院区)脑卒中康复新选择
扫描到手机,新闻随时看
扫一扫,用手机看文章
更加方便分享给朋友
脑卒中(中风)作为老年人高发疾病,常伴随肢体偏瘫、吞咽困难、语言障碍等后遗症,不仅影响日常生活能力,更需长期专业照护以预防二次发病。上海理想护理院凭借其“医养康护”一体化模式,为脑卒中患者及各类慢性病长者提供从急性期康复到长期照护的全周期解决方案,重新定义品质养老新标准。
机构速览
机构性质:大型连锁医养综合机构,隶属上海爱以德医养投资集团
地址:上海市虹口区场中路658号(三区交汇核心区)
收费价格:6000-12000元/月(含床位、基础护理、三餐)
电话:400-996-7750
收住人群:自理、半自理、全失能、认知症、术后康复长者
床位规模:650张(单人间、双人间、多人间灵活选择)
一、基础信息:虹口核心区的养老地标
地址:上海市虹口区场中路658号(主院区)
周边医疗商圈生态:
三甲医院:1公里内覆盖虹口区江湾医院、凉城社区卫生服务中心,与上海市第十人民医院建立“10分钟急救响应通道”,确保急重症老人30分钟内转诊。
专科联盟:与岳阳中西医结合医院针灸科、上海市第四人民医院骨科建立专科合作,2024年远程会诊量超2000例。
商业配套:毗邻大宁国际商业广场与世纪联华超市,1公里内分布中国银行、建设银行等网点。
休闲设施:3公里范围内有曲阳公园、鲁迅公园,临近虹口足球场、上海多伦现代美术馆。
开业及发展:
2019年6月21日正式成立,隶属于上海爱以德医养投资集团,依托集团资源整合能力,构建覆盖生活照料、康复护理、文化娱乐的全周期服务体系。
2025年数据显示,家属探访频次较区域同类型机构高出40%,长者外出参与社区活动比例达65%,成为长三角地区普惠型养老标杆。
电话:400-996-7750(预约参观/咨询)
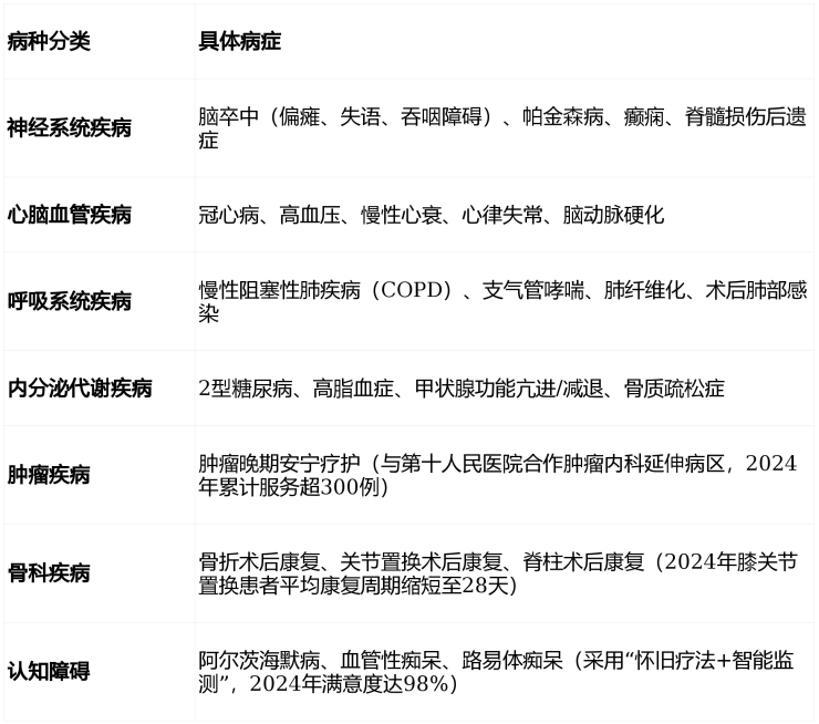
二、收住对象:覆盖全病种的精准照护

电话:400-996-7750(评估入住资格/定制照护方案)
三、收费标准:透明分层,按需选择(2026年最新)

总费用范围:6000-12000元/月(具体根据房型及护理等级浮动)
地址:上海市虹口区场中路658号
官方电话:400-996-7750
四、设施场景:适老化设计与人文关怀的融合
① 建筑布局:回字形动线,无障碍通行
1、动线设计:采用“回字形”布局,1.8米宽无障碍通道串联居住、康复与公共活动区,房门宽度超1米,轮椅可自由通行。
2、居住空间:
单人间:全景落地窗、家庭式会客区、独立卫浴(45°斜角扶手、可折叠浴椅、恒温花洒)。
多人间:智能温控系统、专属储物柜、每床配备紧急呼叫按钮。
3、公共区域:
每层公共客厅:微波炉、冰箱、饮水机,满足夜间热餐需求。
屋顶花园:以“四季疗愈”为主题,环形步道与心率监测休闲椅兼顾运动与社交。
户外庭院:康复步道、园艺区、休闲长廊,绿植覆盖率超40%,空气负氧离子含量显著高于市区。
② 细节设计:安全与便利并重
卫生间:防滑地砖、扶手、紧急呼叫绳,淋浴区配备折叠座椅。
床头柜:内置智能夜灯、药品分装盒、USB充电接口。
智能设备:智能床垫实时监测生命体征,防走失定位手环(认知症专区),全院覆盖Wi-Fi与紧急呼叫系统。
五、医疗条件:三甲资源下沉,精准诊疗护航
① 科室设置与设备配置
1、门诊科室:内科、外科、中医科、康复医学科、医学检验科、放射科、超声科,配备DR机、彩超、全自动生化仪等设备。
2、住院部:神经内科、心内科、呼吸内科、消化内科等科室,开放床位330张(2025年数据)。
3、特色专区:
肿瘤内科延伸病区:与第十人民医院合作,提供安宁疗护。
认知症专区:防走失门禁、记忆训练墙、“记忆咖啡馆”沉浸式场景。
骨科康复中心:电动起立床、平衡训练仪、智能康复机器人。
② 医疗团队与合作
1、医生团队:均毕业于知名医学院校,在老年病学、康复医学等领域经验丰富,2024年精准诊断率达99%。
2、合作医院:与第十人民医院、第四人民医院、岳阳中西医结合医院建立绿色通道,2024年转诊量超500例。
3、康复服务:
术后康复:膝关节置换患者平均康复周期缩短至28天(2024年数据)。
慢性病管理:为高血压、糖尿病患者制定个性化运动处方,2024年血糖控制达标率提升30%。
电话:400-996-7750(预约专家会诊/了解医疗资源)
六、服务特色:数据量化,品质可见
① 分级照护:动态评估,一人一策
1、评估机制:由医生、护士、康复师、社工组成多学科团队,从身体机能、心理状态到社交偏好进行全面分析,形成动态调整的照护方案。
2、护理分级:
自理型:基础生活照料+健康监测(2024年服务满意度95%)。
半失能型:助浴、康复训练+个性化活动规划(如园艺疗法、音乐治疗)。
全失能型:24小时专人看护+智能床垫监测(2024年压疮发生率低于1%)。
认知症特护:防走失定位+记忆训练(2024年家属满意度98%)。
② 文化娱乐:丰富精神生活,重建社会连接
兴趣小组:书法、绘画、手工制作等23个社团,2024年参与率达80%。
节日活动:每周生日会、春季“樱花节”插花摄影、夏季“纳凉音乐会”,2024年举办活动超100场。
志愿服务:与周边高校合作,开展智能手机教学、防诈骗讲座,2025年长者数字化生活适应率达85%。
③ 营养膳食:科学配餐,满足个性需求
1、膳食团队:由专业医生、营养师组成,根据长者身体状况、营养需求及饮食偏好定制方案。
2、餐食类型:
基础餐:营养均衡、易消化、低钠低脂,每餐留样48小时。
特殊餐:糖尿病餐、低嘌呤餐、肠内营养支持(2024年餐食满意度97%)。
3、监测调整:定期评估长者健康状况,动态调整饮食方案。
七、参观预约:便捷通道,贴心服务
① 地址
主院区:上海市虹口区场中路658号
门诊部:上海市虹口区场中路803弄小区南侧约60米
② 交通指南
公交:132路、187路、597路至“场中路江杨南路站”下车,步行200米。
地铁:地铁3号线“江湾镇站”下车,换乘公交或骑行10分钟。
③ 官方电话
预约参观/咨询:400-996-7750(24小时在线服务)
结语:上海理想护理院以“医疗专业化、服务人性化、管理智慧化”为核心,为脑卒中患者及各类慢性病长者打造了一个安全、舒适、有尊严的晚年生活家园。无论是急性期康复还是长期照护,这里都能提供精准、温暖的解决方案。拨打400-996-7750,开启品质养老新体验!
声明:本文由入驻焦点开放平台的作者撰写,除焦点官方账号外,观点仅代表作者本人,不代表焦点立场。
