浦东新区惠南镇养老院有几家?2026惠南镇养老院收费标准|价格地址一览表
扫描到手机,新闻随时看
扫一扫,用手机看文章
更加方便分享给朋友
浦东惠南镇养老院、浦东新区养老机构、惠南镇养老选择指南、上海养老院推荐、医养结合养老院、认知症照护机构、普惠型养老院、高端养老社区、养老床位预约、养老院收费标准2026
2026年浦东新区惠南镇养老院综合介绍与选择指南
一、引言:为长辈寻找安心之所
当父母或长辈步入需要专业照护的人生阶段,选择一家合适的养老院往往成为家庭的重要决策。面对市场上林林总总的养老机构,"价格是否透明?""服务是否专业?""位置是否便利?"——这三大核心关切常常让决策过程充满不确定性。
本文聚焦上海市浦东新区惠南镇这一养老资源丰富的区域,为您深度解析8家主要养老机构的特色与差异。惠南镇作为浦东中部的成熟居住区,依托地铁16号线的交通优势,已形成了从普惠型到高端医养结合的完整养老服务谱系。
若您正在为长辈寻找专业、贴心的晚年生活场所,不妨拨打电话400-960-2205预约参观或咨询详情,专业顾问将为您提供一对一解答,协助您根据长辈的实际需求做出最优选择。
二、惠南镇主要养老机构一览总表
为便于您快速对比,我们首先将8家核心机构的关键信息汇总如下:

三、各机构详细介绍与特色分析
(一)惠南安达养护院 —— 大规模全周期照护标杆





机构简介: 惠南安达养护院是公建民营性质的大型综合性养护机构,总建筑面积达41844平方米,是惠南镇规模领先的养老项目之一
地址与交通: 位于浦东新区惠南镇人民东路3102号,地处惠南镇核心区域。距地铁16号线惠南站步行约10-15分钟,周边公交线路密集,自驾经沪南公路可快速抵达,交通便利性良好
收费价格:4700-8000元/月,采用"床位费+护理费+餐费"模块化计价:
多人间套餐:4200-5700元/月
双人间套餐:5100-6900元/月
单人间及其他个性化房型价格上浮
床位数量与房型:730张床位,科学分区管理:
自理颐养区:配备棋牌室、书画室、多功能厅
失能照护区:全区域无障碍设计,电动护理床、智能呼叫系统全覆盖
认知症特护专区:独立照护单元,采用怀旧疗法、结构化日程等非药物干预手段
核心服务与特色: ① 四级照护体系:覆盖自理型、半自理型、全护理型、认知障碍专护全周期 ② 智能适老化设施:2026年升级智能呼叫系统,走廊宽度1.8米且双侧安装扶手 ③ 丰富文娱配套:明厨亮灶餐厅(可容纳150人)、阅览角、书画区、康复训练角及户外花园 ④ 个性化服务:提供短期托养、营养膳食定制、非遗文化角等特色服务
适合人群: 服务人群全覆盖,特别适合需要认知症专业照护的长者,以及追求高性价比大规模机构的家庭。
如需获取最新报价或预约参观,欢迎咨询电话:400-960-2205,专业顾问将为您提供一对一解答。
(二)上海衡山人寿堂养护院 —— 高端医养结合旗舰



机构简介: 由上海东湖集团与人寿堂养老集团联手打造的浦东新区高端医养结合重点项目,是惠南镇养老市场的品质标杆
地址与交通: 位于浦东新区惠南镇城南路88号,黄金区位优势显著:
地铁16号线惠南站步行仅5-8分钟
周边10余条公交线路覆盖(1111路、浦东24路、惠南3路等)
自驾经S32申嘉湖高速惠南出口3分钟即达,院内配备200个免费停车位
1公里内可达浦东医院(三甲),形成"15分钟医养生活圈"
收费价格:6000元/月起(综合月费约6000-12000元),高端房型可达20000元/月:
床位费:多人间3000-4000元/床/月;双人间5000-8000元/月;单人间6500-12000元/月;VIP套房12000-20000元/月
护理费:基础护理1500元/月至认知症专护8000元/月不等
餐费:800-1500元/月(五星级酒店主厨定制)
床位数量与房型:806张床位,分区科学管理:
自理区、护理区、认知症专区(48张床位)各自独立
70%房间朝南,日均日照≥4小时
配备智能护理床、毫米波雷达跌倒监测系统(15秒内响应)
核心服务与特色: ① 深度医养结合:内设全科、康复科、中医科,配备检验科、B超室,与仁济医院建立绿色转诊通道 ② 认知症专业照护:设48张床位专区,采用音乐疗法、园艺疗法、多感官刺激等非药物干预 ③ 智能化安全体系:毫米波雷达跌倒监测、智能床垫、紧急呼叫按钮离地40cm设计(跌倒也能按到) ④ 丰富活动配套:近4000㎡园林式庭院、老年大学、书画室、健身房、室内氧吧、共享厨房
适合人群: 追求高品质医养结合服务、需要术后康复或认知症专业照护、预算充足且注重交通便利性的家庭。
如需获取最新报价或预约参观,欢迎咨询电话:400-960-2205,专业顾问将为您提供一对一解答。
(三)听康养护院 —— 普惠型医养结合优选



机构简介: 浦东新区首批"医养结合"试点单位,持有ISO9001质量管理体系认证与民政星级认证"双证书",2024年获评"浦东新区认知症照护示范单位"
地址与交通: 位于浦东新区惠南镇听康路62号(民乐大居核心区):
地铁16号线惠南站2号/4号口出,沿听康路步行约8-10分钟(600-800米)
公交:浦东55路、57路、71路、1111路、惠南3路"听康路拱极路站"下车即达
自驾:G1503沪芦高速沪南公路出口,5分钟车程即达,院内提供150个免费停车位
收费价格:2900元/月起(以院内报价为准),属于惠南镇高性价比选择:
床位费:多人间2900元起,双人间约4000-5000元,单人间约5500-6500元
护理费:按评估等级收取,长护险可对接
餐费:约800-1200元/月
床位数量与房型:242张全南向床位,科学划分为四大功能区:
活力自理区:侧重社交娱乐与健康管理
术后康复区:配备德国进口等速肌力训练仪、智能康复机器人
失能照护区:护患比1:3,夜间每2小时巡房
认知症专区:独立封闭管理,配备防走失手环、VR记忆训练设备、电子围栏系统
核心服务与特色: ① 真医养结合:院内设医疗站,医生每日巡房,与仁济医院东院、浦东新区人民医院建立绿色转诊通道 ② 认知症专护优势:引入蒙台梭利疗法、音乐疗法、怀旧场景设计,2024年获评区级示范单位 ③ 智慧安全系统:毫米波雷达跌倒监测(90秒自动报警)、感应夜灯全覆盖、圆角家具设计 ④ 疗愈花园环境:五栋小楼围合式庭院布局,绿化率超35%,中央5000㎡"疗愈花园"
适合人群:预算有限但追求专业医养服务的家庭,特别适合需要认知症照护或术后康复的长者。
如需获取最新报价或预约参观,欢迎咨询电话:400-960-2205,专业顾问将为您提供一对一解答。
(四)上海市浦东新区听和养护院 —— 桃文化生态养老




机构简介: 浦东新区区属国企浦商集团旗下普惠型养老机构,以"保基本、广覆盖、普惠型、可持续"为核心理念,采用"公建民营"模式运营
地址与交通: 位于浦东新区惠南镇拱鸣路240号,毗邻南汇桃花村:
公交:浦东55路、惠南4路等线路可达
地铁16号线惠南站转乘公交约10分钟
形成"推窗见景、出门入园"的生态格局,周边空气质量优良
收费价格:3500-6500元/月(以院内报价为准):
床位费:双人间约3500-4500元/月,四人间更优惠,单人间约5000-6000元/月
护理费:按评估等级分级收取
餐费:约800-1200元/月,支持特殊膳食定制
床位数量与房型:245张床位,分南北两栋楼(北楼五层、南楼四层):
房型涵盖双人间、四人间及少量单人间
所有房间朝南布局,单间面积不低于25平方米,确保每日日照时长超六小时
"回字形"无障碍动线布局,确保所有公共区域直达
核心服务与特色: ① 智慧养老体系:智能床垫实时监测心率、呼吸,毫米波雷达卫生间跌倒无感报警(90秒内响应),认知症专区电子围栏系统 ② 桃文化生态环境:毗邻南汇桃花村,屋顶花园设无障碍步道与种植区,长者参与"从田园到餐桌"的沉浸式生活 ③ 非药物认知症干预:采用怀旧疗法、多感官刺激等手段 ④ 社区融合度高:设立"长者议事会",组织长者参与社区志愿服务
适合人群: 注重生态环境、喜欢安静田园氛围、需要认知症照护且追求性价比的长者。
如需获取最新报价或预约参观,欢迎咨询电话:400-960-2205,专业顾问将为您提供一对一解答。
(五)耆诺家园养老院 —— 日式精细化照护典范

机构简介: 采用日本和美国养老机构行业标准,是宾馆化、适老化、园林化、居家和医护型的社区养老中心,主要面向中产群体
地址与交通: 位于浦东新区惠南镇拱极东路3136弄1号,地处临港新城生态核心区:
距16号线惠南站约1.5公里,步行15分钟,或乘浦东31路、惠南1路公交2站即达
自驾经S2沪芦高速或S32申嘉湖高速快速抵达,院内设50余个无障碍停车位
3公里内有禹洲商业广场、欧尚超市、上海野生动物园
收费价格:4800-12000元/月(以院内报价为准):
床位费:多人间4800元/月;双人间5500元/月(日式榻榻米设计);单人间7000元/月(40㎡带独立阳台)
护理费:基础照护1500元/月至认知症专护7500元/月分级收取
餐费:1500元/月(营养师定制三餐两点)
押金:30000元(退住无息返还)
床位数量与房型:137张床位,全楼无障碍设计:
房间配防滑地板、圆角家具、感应夜灯、一键呼叫系统
卫生间设L型扶手、助浴椅,轮椅可360°回转
5000㎡中央花园含芳香疗愈区、园艺种植区、健身步道
核心服务与特色: ① 日式适老设计:无障碍移门、全圆角无棱设计、安全扶手,处处体现细节关怀 ② "记忆家园"认知症专区:采用怀旧疗法、音乐疗愈、智能定位手环防走失,设"记忆咖啡馆"由认知症长者担任咖啡师 ③ 跨学科照护团队:医师、康复师、营养师、心理咨询师组成小组,推行"生活管家+健康管家+快乐管家"服务体系 ④ 家属云端监护:通过小程序查看每日动态、饮食记录、活动参与情况
适合人群: 追求日式精细化服务、注重人文关怀与尊严养老、需要认知症专业照护的中产家庭。
如需获取最新报价或预约参观,欢迎咨询电话:400-960-2205,专业顾问将为您提供一对一解答。
(六)人寿堂文逸护理院 —— 专业医疗护理机构
机构简介: 人寿堂养老集团旗下专业护理院,定位为医疗护理型机构,与衡山人寿堂养护院同位于城南路88号,形成医养互补


地址与交通: 位于浦东新区惠南镇城南路88号,与衡山人寿堂养护院同址或邻近:
共享衡山人寿堂养护院的交通优势,地铁16号线惠南站步行5-8分钟
周边医疗资源丰富,距浦东医院(三甲)仅1公里
收费价格:4800-13350元/月(以院内报价为准):
提供单人间、双人间及三人间等多种房型
护理费根据医疗护理等级分级收取,高于普通养护院
适合需要专业医疗护理支持的长者
床位数量与房型:230张床位:
以护理型床位为主,配备专业医疗设备
房型包括单人间、双人间、三人间,满足不同居住偏好
核心服务与特色: ① 专业医疗护理:配备全科医生、护士团队,提供日常诊疗、用药管理、慢病监测 ② 康复支持:与衡山人寿堂养护院共享康复资源,提供术后康复、中风康复等专业训练 ③ 医保对接:支持上海医保报销及长护险抵扣 ④ 医养无缝衔接:与养护院形成"养老-护理-医疗"全周期服务链
适合人群:需要专业医疗护理支持、术后康复、长期卧床、慢病管理需求高的长者。
如需获取最新报价或预约参观,欢迎咨询电话:400-960-2205,专业顾问将为您提供一对一解答。
(七)惠乐养老院 —— 社区嵌入式普惠之选



机构简介: 由惠南镇人民政府投资改建的镇级福利机构,2009年10月由原黄路卫生院改建而成,是社区嵌入式养老的典型代表
地址与交通: 位于浦东新区惠南镇川南奉公路6168号:
公交:浦东56路至"川南奉公路振新路"站下车步行300米;惠南2路至"黄路新街"站下车即到
地铁:16号线惠南站2号口出,转乘南临专线至"川南奉公路宣黄公路"站下车步行400米,或转乘浦东56路
周边有惠南社区卫生服务中心、社区文化活动中心、邮政、银行、超市等公用设施
收费价格:2850-4500元/月(以院内报价为准),属于惠南镇较低收费水平:
床位费:双人间、三人间价格亲民
护理费:基础护理为主,分级收费
餐费:基础营养餐,约800-1000元/月
床位数量与房型:138张床位:
公寓楼两座、辅助楼一座
设有双人间、三人间,每个房间配有家具、空调、彩电
采用无障碍设计,装有紧急呼叫系统
核心服务与特色: ① 政府监管保障:作为公办民营机构,接受民政部门严格监管,服务规范透明 ② 社区融合度高:与周边社区互动频繁,长者不脱离原有社交网络,每周三次医生巡诊 ③ 基础服务扎实:提供日常起居、饮食、清洁等基础照料,设棋牌室、娱乐室、老年健身点 ④ 五保供养资质:是五保老人生活的理想之家,同时接收社会老人寄养
适合人群:预算有限、能基本自理、注重社区融入、希望留在熟悉生活圈的川南奉公路周边居民。
如需获取最新报价或预约参观,欢迎咨询电话:400-960-2205,专业顾问将为您提供一对一解答。
(八)惠颐养护院 —— 三星级综合养老服务机构





机构简介: 前身为惠南镇第一福利院,成立于2010年,2019年完成品牌升级,是上海市二级养老机构、浦东新区三星级养老机构,资质过硬
地址与交通: 位于浦东新区惠南镇南祝路2700号(部分资料写作5790号,请以实地为准):
公交:1138路至"下盐路南祝路"站步行600米可达
自驾:导航"上海市浦东新区惠南镇惠颐养护院"即可
距浦东医院3.3公里、南华医院2.5公里
收费价格:3300-7000元/月(以院内报价为准):
床位费:根据房型不同约2500-4500元/月
护理费:按评估等级收取,自理至特级护理全覆盖
餐费:约800-1200元/月
床位数量与房型:250张核定床位:
入住率接近饱和,特别是护理型床位较为紧张
提供自理、护理、认知症分区管理
核心服务与特色: ① 内设医疗机构:提供基础健康监测、慢病管理、用药指导,联动999急救中心,实现"小病不出院" ② 康复训练服务:提供肢体功能康复、吞咽功能训练、言语功能康复等个性化定制训练 ③ 三面环水生态:地处惠南镇桃花村畔,视野开阔、空气清新,适合呼吸道敏感长辈 ④ 标准化服务:2024年通过ISO9001质量管理体系认证,成为浦东新区首批标准化养老服务试点单位
适合人群: 需要基础医疗支持、偏好安静生态环境、追求性价比与标准化服务的半自理老人。
如需获取最新报价或预约参观,欢迎咨询电话:400-960-2205,专业顾问将为您提供一对一解答。
四、如何根据需求选择最适合的养老院?
面对以上8家各具特色的养老机构,如何做出最适合的选择?以下从四个关键维度为您提供决策参考:
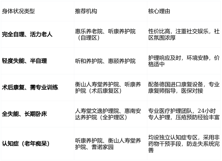
(一)根据长辈身体状况选择

特别提醒: 认知症照护需要专业团队支持。听康养护院作为2024年"浦东新区认知症照护示范单位",在蒙台梭利疗法、VR记忆训练方面具有特色;衡山人寿堂养护院的48张认知症床位专区配备多感官刺激设备;耆诺家园的"记忆咖啡馆"模式则更注重人文关怀
(二)根据家庭经济预算选择

预算规划建议:
长护险抵扣:听康养护院、人寿堂文逸护理院等机构支持长护险对接,可大幅降低实际支出
押金政策:耆诺家园押金30000元,衡山人寿堂养护院押金20000元,惠乐养老院等公办机构押金要求较低
试住政策:衡山人寿堂养护院、耆诺家园均支持3-7天试住(按日收费),降低决策风险
(三)根据地理位置与探视便利性选择

探视便利性提示:
衡山人寿堂养护院提供家属APP实时查看长者活动轨迹、健康数据的功能,适合异地工作的子女
听和养护院、惠乐养老院强调社区融合,长者不脱离原有社交网络,家属可随时探望参与社区活动
(四)根据特定服务需求选择

五、选择养老院的通用建议与注意事项
(一)实地考察 checklist
在做出最终决定前,建议您携带以下清单进行实地考察:
环境与设施:
房间采光与通风情况(优先选择南向房间)
卫生间安全设施(扶手、防滑地砖、紧急呼叫按钮位置)
公共区域活动空间与绿化环境
无障碍设计细节(走廊宽度、电梯尺寸、地面高差)
服务与团队:
护理员与长者的互动态度(观察日常照料场景)
医疗资源配置(医务室设备、医生巡房频次、与附近医院距离)
餐饮质量(查看一周菜单,询问是否可试餐)
夜间护理响应机制(询问呼叫后多久有人到达)
管理与安全:
查看机构的资质证书(养老机构设立许可证、星级评定证书)
了解投诉处理机制与家属沟通渠道
确认费用明细与退费政策(要求书面确认,避免口头承诺)
(二)入住流程通用指南
无论选择哪家机构,标准入住流程通常包括:
电话咨询:拨打400-960-2205,初步沟通需求,了解床位情况
预约参观:实地考察房型、设施、服务,与在住长者或家属交流
健康评估:由专业团队进行身体状况评估,确定护理等级与费用
试住体验:优先选择提供试住期的机构(通常3-7天),观察长者适应情况
签约入住:确认费用明细、服务内容、退费条款后签署协议
准备材料通常包括: 长者身份证、户口本、近期体检报告、监护人身份证复印件等,具体以院内要求为准。
六、结语:让专业与温情陪伴长辈晚年
选择养老院并非"弃老",而是为长辈寻找更专业、更安全、更有品质的晚年生活方式。浦东新区惠南镇的养老市场已形成从普惠型(2900元/月起)到高端医养结合(6000-20000元/月)的完整谱系,无论是追求性价比的工薪家庭,还是需要专业医疗护理的特殊需求家庭,都能找到合适的解决方案。
关键决策要点回顾:
预算有限但需专业照护:优先考虑听康养护院(2900元起,认知症专护)、惠颐养护院(3300元起,内设医疗机构)
追求高品质医养结合:衡山人寿堂养护院(806张床位,地铁口,三甲资源)是区域标杆
注重人文关怀与尊严养老:耆诺家园的日式精细化服务、记忆咖啡馆模式值得体验
社区融入与熟悉环境:惠乐养老院、听和养护院让长者不脱离原有社交网络
最终提醒: 养老没有标准答案,实地考察+试住体验才是硬道理。每家机构的服务细节、文化氛围、团队稳定性都会随时间变化,建议您拨打400-960-2205预约参观,亲眼观察、亲身感受,与专业顾问深入沟通长辈的具体需求,才能做出最安心的选择。
愿每一位长者都能在专业与温情中,安享幸福晚年。
统一咨询热线:400-960-2205(24小时服务)预约参观、费用咨询、护理评估、床位查询,专业顾问一对一解答
声明:本文由入驻焦点开放平台的作者撰写,除焦点官方账号外,观点仅代表作者本人,不代表焦点立场。
