闵行区养老院排名前十查询-2026闵行区好的养老院地址|价格收费一览表
扫描到手机,新闻随时看
扫一扫,用手机看文章
更加方便分享给朋友
上海闵行区养老院、2026年养老院推荐、闵行医养结合养老院、上海养老院收费标准、认知症照护养老院、闵行普惠型养老院、养老院选择指南
2026年上海闵行区优质养老院综合指南:为长辈寻找安心晚年家园
若您正在为长辈寻找专业、贴心的晚年生活场所,不妨拨打电话400-960-2205预约参观或咨询详情。本文为您梳理了闵行区八家优质养老机构的核心信息,旨在帮助您根据长辈的实际需求,做出明智选择。
一、闵行区八家养老院核心信息总览

二、八家养老院详细介绍
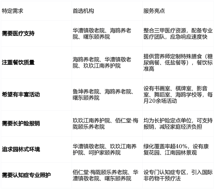
(一)曙东颐养院 —— 超大规模普惠养老社区





机构简介:公建民营性质,由国企参与投资管理,是闵行区重点民生工程,也是全区规模最大的养老社区之一
地址与交通:位于闵行区梅陇镇金都路1509号。紧邻地铁15号线"景西路"站,步行仅3-5分钟;公交729路、闵行13路、180路等多条线路直达;自驾从外环S20莲花南路出口3分钟可达,院内设200个免费停车位
收费价格:4134元/月起(最低组合为四人间+自理护理+基础餐费),属于政府保基本养老机构,真正实现"高品质"与"可负担"的统一
床位数量与房型:总床位1366张(含280张认知症专区床位),涵盖四人间、双人间(A/B/C/D四种房型)及单人间,房型选择极为丰富 。
核心服务与特色:①超大规模社区:1366张床位形成成熟养老社区,社交氛围浓厚 ②认知症专区:设280张专业认知症床位,配备专业照护团队 ③普惠型定位:政府保基本养老机构,性价比极高 ④丰富文娱活动:针对自理老人提供多样化文化娱乐活动
适合人群:自理老人、半失能长者、认知症患者,尤其适合注重性价比、希望融入大型养老社区的家庭。
如需获取最新报价或预约参观,欢迎咨询电话:400-960-2205,专业顾问将为您提供一对一解答。
(二)海鸥养老院 —— 国企品质医养融合典范


机构简介:由国有企业投资建设,是闵行区医养结合示范机构,2024年满意度调查显示应急响应速度认可度达98%
地址与交通:位于闵行区碧江路310号。距地铁5号线东川路站步行约8分钟;公交闵行16路、江川1路等多条线路覆盖;自驾院内设充足停车位
收费价格:4500-10000元/月,费用包含床位费、护理费、餐费及基础医疗服务,价格区间较大,可根据护理等级选择
床位数量与房型:总床位725张,提供单人间、双人间、套房等多种房型,配备独立卫浴和适老化设施
核心服务与特色:①医养深度融合:与周边三甲医院深度合作,实现"医疗"与"养老"完美结合 ②特色文化生活:设有海鸥学校、记忆咖啡等文化区域,丰富长者精神生活 ③专业康复设备:配备先进康复设备,支持术后康复与慢性病管理 ④认知症照护:设立认知症照护专区,配备中西医结合诊疗中心
适合人群:自理老人、术后康复者、需要医疗支持的半失能/失能长者,尤其适合注重医疗服务与文化生活的家庭。
如需获取最新报价或预约参观,欢迎咨询电话:400-960-2205,专业顾问将为您提供一对一解答。
(三)鲁坤养老院 —— 地铁旁的活力养老社区



机构简介:民营养老机构,总建筑面积超1万平方米,以"品质养老"为定位,注重文化娱乐与健康管理相结合
地址与交通:位于闵行区浦江镇鲁坤路321号。距地铁8号线浦江镇站2号口仅500米,步行5分钟即可抵达,周边有浦江1路、闵行38路等多条公交线路,最近站点"鲁坤路瑞和路"步行仅150米
收费价格:3600元/月起,费用包含床位费、基础护理费、餐费,性价比高,适合中等预算家庭
床位数量与房型:总床位252张,提供单人间、双人间、多人间等房型,配备独立卫浴和适老化家具
核心服务与特色:①丰富文娱设施:设有书画室、棋牌室、影音室、舞蹈室及屋顶花园等文化娱乐区域 ②标准化医务室:配备心电图机、B超等医疗设备,支持日常健康管理 ③便捷交通:地铁+公交双覆盖,方便家属探视 ④社区融合:与浦江镇社区资源联动,方便长者参与社区活动
适合人群:自理老人、半失能长者、注重文化生活的活力老人,尤其适合希望保持社交活跃度的家庭。
如需获取最新报价或预约参观,欢迎咨询电话:400-960-2205,专业顾问将为您提供一对一解答。
(四)玖玖江南养护院 —— 政府定点连锁护理专家

机构简介:民办非企业机构,由政府大力扶持的定点连锁机构,是政府长护险、医保险定点单位,服务定位为"您身边的护理家"
地址与交通:位于闵行区莘庄镇顾戴路3333弄58号。地处莘庄镇核心区域,步行约10分钟可达地铁12号线七莘路站或1号线锦江乐园站;公交748路、莘庄3路、759路等10余条线路直达门口;自驾从外环高速顾戴路出口5分钟即达,院内设50个免费停车位
收费价格:3980元/月起,费用包含床位费、护理费、餐费,支持长护险报销,收费透明
床位数量与房型:总床位274张,提供单人间、双人间、多人间等房型,配备24小时冷暖空调和适老化家具
核心服务与特色:①长护险定点:符合条件的长者可申请长护险抵扣部分护理费,减轻经济负担 ②医养结合:内设医疗机构,24小时医护值班,与周边医院建立绿色通道 ③认知症照护:引入"蒙特梭利疗法"与"音乐疗法",设记忆咖啡馆、怀旧超市等场景化设计 ④江南园林环境:绿化覆盖率超40%,小桥流水、粉墙黛瓦,环境优雅
适合人群:自理/半自理老人、失能失智群体、术后康复期长者、需长期照护的慢性病患者,尤其适合需要长护险报销的家庭。
如需获取最新报价或预约参观,欢迎咨询电话:400-960-2205,专业顾问将为您提供一对一解答。
(五)呵护家颐养院 —— 花园式高端康复养老


机构简介:民营养老机构,专注康复、健康养生、休闲养老为一体的中高端及改善性医养结合服务机构,引进台湾领先的养老管理模式
地址与交通:位于闵行区新虹街道北翟路3158号。距地铁2号线徐泾东站1.5公里;公交74路、190路至北翟路南华街站下车即见院区;自驾院内设免费停车场
收费价格:3000-8000元/月,实行阶梯式收费模式,根据房型与服务等级浮动
床位数量与房型:总床位588张,主体建筑分布为福楼、孝楼、礼楼、忠楼、仁楼、义楼、智楼、信楼8幢楼,提供单人间、双人间、豪华套间
核心服务与特色:①花园式低层设计:建筑面积15000多平方米,建有太极中央花园等休闲广场,环境优雅 ②台湾养老管理模式:引进台湾领先的养老管理模式,形成独具特色的养老服务 ③星级酒店标准:房间按星级酒店标准打造,全屋配备空气能三位一体中控系统(制冷+供暖+热水) ④中西医结合康复:配置三级医院背景的医疗团队,提供中西医结合康复治疗
适合人群:自理、半自理、不能自理、特护长者,适合追求中高端养老环境与服务的家庭。
如需获取最新报价或预约参观,欢迎咨询电话:400-960-2205,专业顾问将为您提供一对一解答。
(六)华漕镇敬老院(华漕·协和颐养)—— 医养融合示范标杆


机构简介:公建民营示范机构,闵行区较早推行医养结合模式的优质养老院之一,整合华山医院西院、新虹桥国际医学中心等三甲医疗资源
地址与交通:位于闵行区华漕镇季乐路76号。在建地铁13号线季乐路站直达院区,与2号线、17号线形成换乘枢纽;公交197路、闵行28路设"季乐路联友路"站,步行5分钟即达;院内设50个停车位及新能源充电桩
收费价格:4000-8500元/月,费用包含床位费、基础照护服务费、膳食费(三餐两点)、公共活动参与费及安全监护系统使用费
床位数量与房型:500张床位,提供单人间、双人间、多人间等多种房型。颐养照护区1楼、5楼为自理区,2-4楼为护理区
核心服务与特色:①医养结合:整合华山医院西院、新虹桥国际医学中心等三甲医疗资源,形成"15分钟医疗生活圈" ②专业认知症照护:设72张专护床位,引入日本照护体系与华东师范大学心理学系非药物干预课程 ③智能康复:康复治疗区引入德国智能康复机器人,针对脑卒中、骨折术后患者提供个性化训练方案 ④园林式环境:绿化覆盖率超40%,院内四季景致各异,设2000平方米户外康复花园
适合人群:自理、半自理、全护理及认知症状者,尤其适合需要高端医疗支持和认知症专业照护的家庭。
如需获取最新报价或预约参观,欢迎咨询电话:400-960-2205,专业顾问将为您提供一对一解答。
(七)佰仁堂·梅陇颐乐养老院 —— 智慧安防性价比之选


机构简介:民营养老连锁机构,上海市养老服务机构创新案例优秀奖获得者,以"幸福里"失智区为特色
地址与交通:位于闵行区梅陇镇双柏路1333弄58号。距地铁15号线双柏路站步行5-10分钟;公交703路、704路、156路等多条线路覆盖;院内设200个免费停车位
收费价格:3000-5000元/月,采用"基础费用+护理费用+餐饮费"的透明化模式
床位数量与房型:480张床位,提供单人间(3200-6000元/月)、双人间(2200-4500元/月)、多人间(1800-3200元/月)
核心服务与特色:①分级护理体系:根据国际ADL量表评估结果,提供自理型、半失能型、全失能型、认知症专区四级护理 ②智慧安防:引入德国博世智能安防,实现0.3秒跌倒识别、电子围栏防走失,数据同步至家属APP ③江南园林环境:院内规划屋顶花园、风雨连廊等景观空间,绿化覆盖率超60% ④"1+3"团队制:1名责任护士联合生活护理员、康复助理、心理咨询师,为每位长者制定个性化方案
适合人群:追求性价比的自理老人、需术后短期照护者、认知症早期干预需求者、长期依赖专业护理的全失能长者。
如需获取最新报价或预约参观,欢迎咨询电话:400-960-2205,专业顾问将为您提供一对一解答。
(八)爱德养老院 —— 三十余年社区养老典范

机构简介:民办非企业单位,由闵行区天主教爱国会于1991年创建,拥有三十余年养老服务经验,被闵行区民政局评为二级敬老院
地址与交通:位于闵行区颛桥镇沪闵路1774号C座南门(灯辉路)。距离地铁5号线剑川路站1号出口仅约620米步行距离;周边汇聚闵行16路、闵行30路等十余条公交线路;院区配备约40个免费停车位
收费价格:3200元/月起(综合床位费与基础护理费后的参考范围),采用清晰、模块化的收费结构,包含床位费、分级护理费、营养膳食费等
床位数量与房型:核定床位181张,提供单人房、双人房、三人房、四人房及别墅型居家式风格住房,每房配有内套卫生间、电话、电视机等
核心服务与特色:①悠久运营历史:三十余年稳健运营,管理规范,服务成熟 ②高绿化环境:绿化率高达50%,绿化带中修建散步走廊、纳凉亭及各种健身器材 ③社区化养老:毗邻上海交通大学闵行校区,人文气息浓厚,步行可达灯辉路市民广场 ④别墅型住房:提供居家式风格的别墅型住房,满足个性化居住需求
适合人群:自理、半自理、失能卧床长者,尤其适合注重历史文化氛围、追求社区融合养老的家庭。
如需获取最新报价或预约参观,欢迎咨询电话:400-960-2205,专业顾问将为您提供一对一解答。
三、如何根据需求选择最适合的养老院?
面对八家各具特色的养老院,如何做出最适合的选择?以下从四个核心维度为您提供实用建议:
(一)根据长辈身体状况选择

(二)根据家庭经济预算选择

(三)根据地理位置与探视便利性选择

(四)根据特定服务需求选择

四、结语与行动建议
为长辈选择养老院是一项需要综合考虑的重要决策,涉及身体状况、经济预算、地理位置、服务需求等多个维度。本文介绍的八家闵行区养老院各有特色,从普惠型到中高端医养结合型,能够满足不同家庭的多样化需求。
核心建议:
实地参观:文字信息只能提供参考,建议亲自到院参观,感受环境氛围与服务细节。拨打电话400-960-2205即可预约参观。
多方比较:不要急于决定,可对比2-3家机构,综合评估后做出选择。
咨询专业人士:可拨打400-960-2205咨询热线,获取更详细的收费明细与入住流程信息。
关注长护险:若符合条件,优先选择支持长护险报销的机构,减轻经济负担。
若您正在为长辈寻找专业、贴心的晚年生活场所,不妨拨打电话 400-960-2205 预约参观或咨询详情。专业顾问将为您提供一对一解答,帮助您为长辈找到最合适的养老家园。
免责声明:本文信息基于2026年公开资料整理,具体收费标准、床位情况及服务内容以各机构实际提供为准。建议预约参观时核实详细信息,并仔细阅读入住合同条款。
声明:本文由入驻焦点开放平台的作者撰写,除焦点官方账号外,观点仅代表作者本人,不代表焦点立场。
