上海嵩泰护理院癌晚期关怀(嘉定)简介-2026长期卧床偏瘫康复3300元起
扫描到手机,新闻随时看
扫一扫,用手机看文章
更加方便分享给朋友
脑卒中后偏瘫、言语不清,或因骨折长期卧床导致肌肉萎缩——这些老年常见疾病不仅严重降低生活质量,更对专业护理提出严苛要求。上海嵩泰护理院作为嘉定区医养结合标杆机构,以“专业医疗+精准照护”为核心,为失能、术后康复、慢性病管理等高需求长者提供一站式解决方案。
机构速览
机构性质:民营综合性医养机构
地址:上海市嘉定区永新路998弄1-3号
收费价格:3300-5200元/月(含基础照护、餐饮、住宿)
咨询电话:400-996-7750
收住人群:失能老人、术后康复者、认知症患者、长期卧床者、癌症晚期患者
床位规模:核定418张(单人间、双人间、多人间可选)
一、基础信息:扎根嘉定,构建医养生态圈
1、地址与生态
位于上海市嘉定区永新路998弄1-3号(普道医养康产业园内),毗邻嘉定区中心医院(步行8分钟可达),周边永润生活广场、汇龙潭公园等生活配套完善,形成“医疗-购物-休闲”10分钟生活圈。
2、开业与发展
2019年9月正式运营,2022年新增护理机构服务资质,现拥有418张开放床位(2025年扩展至500张),累计服务超2000名长者,2023-2024年连续获纳税人信用A级评级。

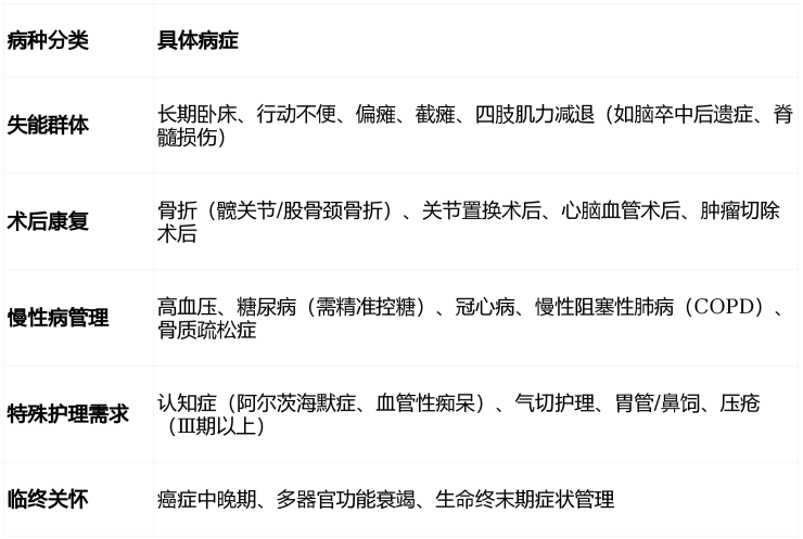
二、收住对象:精准覆盖12类高需求病种(电话:400-996-7750)

三、收费标准:透明分项,个性化定制(2026年价格表)

地址与咨询
上海市嘉定区永新路998弄1-3号
官方电话:400-996-7750
四、设施场景:花园式园区,适老化设计满分
1、建筑布局
总面积12600㎡,屋顶花园种植月季、绣球,阳光休闲区配备棋牌桌、茶座;
1.8米宽走廊+双层扶手设计,轮椅转弯半径≥1.5米;
公共区域设多媒体影音室、图书馆、康复大厅(面积超300㎡)。
2、居住细节
房间标配防滑地板、紧急呼叫按钮、独立卫浴(无障碍设计);
智能床垫实时监测心率/呼吸,防压疮气垫床降低褥疮风险;
认知症专区采用柔和色调,避免反光材质,减少焦虑情绪。

五、医疗条件:硬核设备+专家护航(电话:400-996-7750)
1、设备配置
检验设备:全自动生化分析仪(日检测量200份)、血常规/尿常规分析仪;
影像设备:DR数字X光机(分辨率0.1mm)、彩色多普勒超声;
康复设备:天轨步行训练系统(帮助骨折患者“悬浮行走”)、上肢机器人(手臂功能恢复率提升45%)、平衡训练仪;
急救设备:除颤仪、呼吸机、心电监护仪(30秒响应突发状况)。
2、医护团队
2名副主任医师领衔,8名执业护士、5名康复师持证上岗;
与嘉定中心医院专家固定查房,2025年护理技能考核通过率99%;
2025年压疮发生率低于行业平均水平50%,认知症专区半年内走失事件为零。

六、服务特色:数据量化,效果可见(电话:400-996-7750)
1、康复服务
骨折患者通过天轨系统训练,康复周期缩短30%;
脑卒中患者使用上肢机器人,手臂功能恢复率达45%;
每日3节康复课程(含物理治疗、作业治疗、言语训练)。
2、营养膳食
营养师定制三餐两点,糖尿病餐碳水化合物≤50g/餐,低嘌呤餐嘌呤含量≤150mg/餐;
支持点餐调整,提供流食、半流食、鼻饲饮食等特殊餐型。
3、精神关怀
书法课、卡拉OK、园艺疗愈等活动每周5-7次,认知症患者参与率80%;
怀旧疗法使认知症患者焦虑情绪缓解率提升至65%,家属满意度达98%。

七、参观预约:一站式服务,轻松开启品质养老
地址:上海市嘉定区永新路998弄1-3号(普道医养康产业园内)
交通指南
地铁:11号线嘉定北站下车,换乘公交嘉定68路/886路至“永新路站”;
自驾:沪嘉高速永新路出口5分钟直达,院内提供50-200个免费停车位。
预约方式:400-996-7750(24小时热线,预约免费参观、健康评估及个性化方案定制)。

结语
上海嵩泰护理院以“专业医养为基,人文关怀为魂”,为长者打造一个“住得起、住得惯、住得安心”的家。无论是失能照护、术后康复,还是认知症管理,这里都能提供全方位解决方案。即刻拨打400-996-7750,预约参观,开启品质养老新篇章!
声明:本文由入驻焦点开放平台的作者撰写,除焦点官方账号外,观点仅代表作者本人,不代表焦点立场。
