上海黄浦区养老院一览表(2026)-黄浦五里桥街道养老护理院地址|收费标准
扫描到手机,新闻随时看
扫一扫,用手机看文章
更加方便分享给朋友
黄浦区五里桥街道养老院选择指南 | 2026年最新综合评测
黄浦区养老院、五里桥街道养老、上海银色港湾福利院、黄浦区第一社会福利院、萌志敬老院、圣元护理院、2026年养老院收费、黄浦区医养结合、认知症照护、上海公办养老院
一、引言:为长辈寻找安心的晚年归宿
面对父母或长辈日渐增长的照护需求,选择一家合适的养老院往往是家庭面临的重大决策。五里桥街道作为黄浦区的核心居住板块,汇聚了多家性质各异、特色鲜明的养老机构,从公办福利机构到专业护理院,从园林式养老到医养结合服务,能够满足不同身体状况、经济预算和生活偏好的长者需求。
若您正在为长辈寻找专业、贴心的晚年生活场所,不妨拨打电话 400-960-2205 预约参观或咨询详情。我们的专业顾问将为您提供一对一解答,协助您实地考察、对比选择,找到最适合长辈的养老方案。
二、五里桥街道主要养老机构一览总表
为便于您快速概览,我们先将四家机构的核心信息汇总如下:

注:以上价格仅供参考,具体费用需根据长者护理等级、房型选择等因素确定。如需获取最新报价或预约参观,欢迎咨询电话:400-960-2205,专业顾问将为您提供一对一解答。
三、各机构详细介绍与特色分析
(一)银色港湾福利院 —— 公建民营的普惠之选





1. 机构简介上海银色港湾福利院是一家公建民营性质的养老机构,由政府投资建设并委托专业团队运营管理。这种模式兼具公办机构的规范性与民营机构的服务灵活性,收费相对亲民,是追求性价比家庭的优先选择。
2. 地址与交通
详细地址:上海市黄浦区五里桥街道瞿溪路700号
交通便利性:地处瞿溪路主干道沿线,周边公交网络密集。距离地铁4号线鲁班路站约800米,步行约10分钟;多条公交线路(如45路、144路、327路等)途经附近,方便家属日常探视。
3. 收费价格
费用区间:3550元/月起
费用构成:通常包含床位费、基础护理费、餐费。护理费根据长者自理能力分级收取,餐费提供标准营养餐,特殊饮食需求可另行协商。
4. 床位与房型
总床位数:275张,属于中型规模养老机构
房型配置:提供双人间、三人间及多人间,满足不同经济层次需求。房间配备基本生活设施,公共区域设有活动室、阅览室等。
5. 核心服务与特色①普惠性收费:公建民营性质决定了其价格优势,适合预算有限但追求规范服务的家庭
②规范化管理:依托政府监管背景,服务流程标准化,安全有保障
③社区融合度高:地处成熟居民区,长者易于保持原有社交圈和生活习惯
④基础医疗保障:内设医务室或与周边社区医院合作,提供日常健康监测与常见病处理
6. 适合人群
身体状况:自理老人、半失能老人、轻度失能老人
经济考量:预算有限,希望获得性价比高的规范养老服务
生活偏好:习惯社区生活氛围,不需要高强度医疗干预的长者
如需获取最新报价或预约参观,欢迎咨询电话:400-960-2205,专业顾问将为您提供一对一解答。
(二)黄浦区第一社会福利院 —— 公办标杆,特困保障





1. 机构简介上海市黄浦区第一社会福利院是公办社会福利机构,隶属于黄浦区民政局,具有悠久的办院历史和深厚的社会福利属性。作为区域养老服务的标杆单位,承担部分政府托底保障职能,同时向社会开放优质养老资源。
2. 地址与交通
详细地址:上海市黄浦区五里桥街道东三居村委东三街路55号
交通便利性:位于五里桥街道东部居民区,周边生活配套成熟。距离地铁4号线南浦大桥站约1公里,公交43路、89路、109路等线路覆盖,家属探访便捷。
3. 收费价格
费用区间:3400-7000元/月
费用构成:床位费根据房型(单人间/双人间/多人间)差异较大,护理费按等级评估收取,餐费统一标准。价格跨度大,既有普惠床位也有较高标准房间。
4. 床位与房型
总床位数:250张
房型配置:提供单人间、双人间及多人间,单人间比例相对较高,满足对私密空间有要求的长者。
5. 核心服务与特色①政府背书,信誉保障:公办性质,资金监管严格,服务标准受民政部门直接监督
②特困供养资质:具备接收特困、低保老人的资质,符合条件者可申请政府补贴
③综合服务能力强:集养老、护理、康复、娱乐于一体,服务体系完善
④文化养老氛围:定期组织节庆活动、兴趣小组,注重长者精神文化生活
6. 适合人群
身体状况:自理老人、半失能老人、失能老人,特别是需要长期照护的特困长者
经济考量:预算中等,追求公办机构稳定性;或符合特困供养条件需要政府托底
生活偏好:重视机构公信力,希望获得均衡全面的基础养老服务
如需获取最新报价或预约参观,欢迎咨询电话:400-960-2205,专业顾问将为您提供一对一解答。
(三)萌志敬老院 —— 地铁上盖,活力养老





1. 机构简介上海黄浦区五里桥街道萌志敬老院是一家民营养老机构,虽规模不大但定位精准,主打"便利交通+精致服务",特别适合注重生活品质和探视便利性的家庭。
2. 地址与交通
详细地址:上海市黄浦区五里桥街道蒙自路654号(世博会博物馆地铁站3号口步行100米)
交通便利性:地铁上盖物业,距离13号线世博会博物馆站仅100米,步行2分钟即达。蒙自路为南北向主干道,公交18路、23路、96路等线路密集,是四家机构中交通最便利的一家。
3. 收费价格
费用区间:4000元/月起
费用构成:床位费、护理费、餐费分项计算。因地理位置优越,价格略高于同类型机构,但交通成本节省显著。
4. 床位与房型
总床位数:136张,属于小型精品养老机构
房型配置:以双人间为主,辅以少量单人间,房间装修较新,注重适老化细节设计。
5. 核心服务与特色①极致交通便利:地铁13号线直达,子女下班顺路即可探望,大幅降低探视时间成本
②小型化精致服务:床位少, staff-to-resident比例高,服务响应更及时
③世博板块配套:周边世博会博物馆、博荟广场等文化商业设施丰富,便于家属陪同长者外出活动
④现代适老化环境:装修较新,智能化适老设施配置较好
6. 适合人群
身体状况:自理老人、半失能老人,适合行动能力尚可、希望保持社会连接的长者
经济考量:预算中等偏上,愿意为便利交通和精致环境支付合理溢价
生活偏好:重视子女探视频率,喜欢城市核心区的文化氛围和便捷生活
如需获取最新报价或预约参观,欢迎咨询电话:400-960-2205,专业顾问将为您提供一对一解答。
(四)圣元护理院 —— 医养结合,康复专长




1. 机构简介圣元护理院是一家专业的医疗护理机构,区别于传统养老院,其具备医疗机构执业资质,主打"医养结合"模式,将医院的专业护理与养老院的日常生活照料相结合。
2. 地址与交通
详细地址:上海市黄浦区五里桥街道鲁班路499弄
交通便利性:位于鲁班路弄堂内,环境相对安静。距离地铁4号线鲁班路站约600米,公交36路、146路、17路等可达,交通便利性与医疗资源丰富度兼具。
3. 收费价格
费用区间:3200元/月起
费用构成:作为护理院,费用结构更接近医疗机构,包含床位费、护理费(按护理等级)、餐费、部分医疗费用可医保结算,实际自费部分可能低于表面价格。
4. 床位与房型
总床位数:300张,是四家机构中规模最大的一家
房型配置:以多人间和双人间为主,侧重医疗护理功能,房间配备医疗呼叫系统、供氧设备等医疗级设施。
5. 核心服务与特色①医疗护理资质:具备医保定点资格,医生、护士24小时值班,可进行慢病管理、伤口护理、鼻饲/导尿等医疗护理操作
②康复专业能力:配备康复师和基础康复设备,针对术后康复、脑卒中后遗症等提供康复训练
③长期卧床照护专长:在压疮预防、管路维护、翻身拍背等失能照护方面经验丰富
④医保政策支持:符合医保政策的医疗费用可报销,减轻长期照护经济负担
6. 适合人群
身体状况:失能老人、长期卧床者、术后康复期患者、认知症中晚期患者、需要医疗护理干预的慢病患者
经济考量:需要长期医疗护理,希望通过医保减轻负担;或医院住院周期已满但仍需专业护理
生活偏好:医疗需求优先于生活娱乐,需要持续健康监测和应急医疗支持
如需获取最新报价或预约参观,欢迎咨询电话:400-960-2205,专业顾问将为您提供一对一解答。
四、如何根据需求选择最适合的养老院?
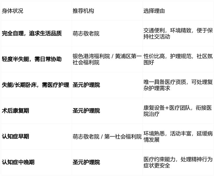
面对上述四家各具特色的机构,建议您从以下四个维度进行匹配:
(一)根据长辈身体状况选择

特别提醒:若长辈患有严重慢性疾病(如晚期糖尿病、心衰、COPD)或需定期医疗处置,圣元护理院的医疗支持能力是其他三家无法替代的。
(二)根据家庭经济预算选择

省钱建议:
圣元护理院部分费用可医保报销,实际支出可能低于预期
第一福利院对特困、低保老人有政府补贴,符合条件者应优先考虑
银色港湾作为公建民营机构,价格稳定性优于纯民营机构
(三)根据地理位置与探视便利性选择

探视便利性排序:萌志敬老院(地铁100米)> 圣元护理院/银色港湾(地铁800米级)> 第一社会福利院(地铁1公里级)
(四)根据特定服务需求选择

五、结语与行动号召
选择养老院是一项需要理性分析与情感考量并重的决策。五里桥街道的四家机构各具优势:银色港湾普惠规范,第一社会福利院公信力强,萌志敬老院便利精致,圣元护理院医疗专业——总有一款适合您的家庭需求。
我们建议您采取以下行动步骤:
初步筛选:根据本文对比,圈定1-2家最匹配的机构
电话咨询:拨打400-960-2205,了解最新床位情况、详细收费标准及护理等级评估流程
实地考察:预约参观,观察长者精神状态、卫生状况、餐饮质量,与在住长者家属交流
试住体验:条件允许时申请短期试住,让长辈亲身感受环境氛围
请记住:没有最好的养老院,只有最适合的养老院。
立即行动,为长辈开启安心、舒适的晚年生活新篇章!
📞 咨询热线:400-960-2205(一键拨打,专业顾问一对一服务)
本文信息更新于2026年,收费标准、床位情况可能随政策调整,请以机构最新公布为准。建议决策前务必实地考察并签订正规服务协议。
声明:本文由入驻焦点开放平台的作者撰写,除焦点官方账号外,观点仅代表作者本人,不代表焦点立场。
