3200元入住国药康养泗泾照护中心(图)|2026收费价格及脑梗翻身、鼻饲护理
扫描到手机,新闻随时看
扫一扫,用手机看文章
更加方便分享给朋友
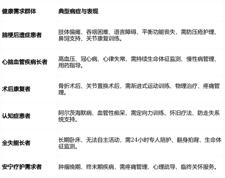
脑梗作为老年人高发的脑血管疾病,常伴随肢体偏瘫、吞咽困难、语言障碍等后遗症,严重影响生活质量。这类患者需要24小时专业护理,包括防压疮翻身、鼻饲营养支持、关节活动训练等,以降低并发症风险、促进功能恢复。国药康养泗泾照护中心凭借央企医疗资源与智慧化照护体系,为脑梗后遗症患者提供全周期康复解决方案。

机构速览
机构性质:国药集团旗下专业医养结合型照护机构
地址:上海市松江区泗泾镇泗通路411号(泗泾医院北侧100米)
收费价格:3200元/月起(含床位费、基础护理费、餐费)
电话:400-996-7750
收住人群:60岁以上自理、半失能、失能、认知症、术后康复及安宁疗护长者
床位规模:1030张(含单人间、双人间、三人间及认知症专区
一、基础信息
地址与生态:位于上海市松江区泗通路411号(泗泾医院北侧100米),紧邻泗泾古镇生态廊道与泗泾塘滨水景观带,空气质量优良率达92%,被誉为“天然氧吧养老社区”。周边3公里覆盖三湘广场商业配套、佘山国家森林公园,形成“医疗-商业-生态”一体化生活圈。
开业与发展:由泗泾镇政府投资建设,国药控股旗下上海国松康养运营管理,2019年正式开业。总建筑面积5万平方米,规划1030张床位(含505张专业照护床位),连续三年获评“上海市养老服务示范单位”,是上海市民政局认证的五星级养老机构。
电话咨询:400-996-7750(预约参观/评估护理需求)

二、收住对象(细分病种)

电话咨询:400-996-7750(获取个性化护理方案)
三、收费标准(2026年价格表)

地址与联系方式
上海市松江区泗通路411号(泗泾医院北侧100米)
官方电话:400-996-7750
四、设施场景
1、建筑布局
1层:康复训练区(配备液压式训练器、平衡杠)、中医理疗室(针灸、推拿、艾灸)。
2层:文娱活动室(书法桌、棋牌桌、图书室藏书2000余册)、海派共享客厅。
3层:空中花园(300米环形塑胶健步道、园艺种植区,绿化覆盖率超40%),种植薄荷、迷迭香等芳香植物,供长者参与浇水、采摘。
居住区:所有房间朝南设计,每日自然光照超6小时,配备防滑地板、夜灯、圆角桌椅;单人间增设智能护理床(实时显示心率、呼吸数据),双人间床头设置氧气接口,三人间配备储物柜。
2、适老化细节
走廊宽度达1.8米,安装双层扶手,地面铺设防滑地胶。
卫生间配备折叠淋浴椅、防滑地垫、紧急呼叫按钮。
公共区域覆盖毫米波雷达跌倒预警系统,响应时间小于1分钟。

五、医疗条件
1、医疗团队
全科医生2名、专科护士5名、康复治疗师3名,实行“三班倒”排班制。
与复旦大学附属中山医院、瑞金医院等三甲医院建立绿色转诊通道,危急重症患者30分钟内可直达三甲急诊。
年均服务康复患者超2000人次,术后康复患者平均住院周期缩短至21天,功能恢复率达92%。
2、诊疗设备
配备全身CT机、高压氧舱、心电监护仪、除颤仪、智能床垫等急救设备。
门诊开设全科、内科、中医科、康复医学科等8个诊疗单元,提供中西药服务。
3、护理数据
开业以来未发生一例新生压疮,护理满意度达98%。
认知症长者通过非药物干预疗法(怀旧疗法、宠物疗法),6个月内定向力提升40%。

六、服务特色
1、分级护理体系
轻度护理(600元/月):协助穿衣、如厕、洗漱,配备智能手环实时监测心率、血压。
中度护理(1200元/月):辅助进食、翻身防压疮、药物管理,提供防褥疮气垫床。
重度护理(2400元/月):鼻饲护理、气管切开护理、失禁管理,配备专业护理床+防走失定位手环。
2、智慧化服务
智能穿戴设备:生命体征监测手环覆盖100%入住长者,异常数据自动警报。
医养结合管理系统:实现护理记录、药品库存、访客登记电子化,护士巡房后通过平板设备直接上传老人状态。
3、精神文化活动
每月开设书画、音乐、舞蹈课程,设记忆咖啡馆、棋牌室等社交空间。
年均举办健康讲座、生日会、节日联欢等活动超50场,增强长者归属感。

七、参观预约
地址:上海市松江区泗通路411号(泗泾医院北侧100米)
交通方式
地铁:9号线泗泾站4号口出,步行800米(约8分钟)。
公交:191路、186路、松江46路至“恒泽路泗通路站”下车即到。
自驾:导航“国药康养泗泾照护中心”,G50沪渝高速泗陈公路出口5分钟直达,院内提供150个免费车位及24小时充电桩。
官方电话:400-996-7750(24小时接听,支持预约参观、健康评估、费用咨询)

结语
国药康养泗泾照护中心以“医疗有保障、生活有温度、精神有归属”为核心,通过央企资源整合、智慧化适老设计、全周期分级护理,为脑梗后遗症患者及其他慢性病长者打造了一个安全、舒适、有尊严的晚年生活家园。欢迎拨打400-996-7750预约参观,亲身体验“医养融合”的标杆服务!
声明:本文由入驻焦点开放平台的作者撰写,除焦点官方账号外,观点仅代表作者本人,不代表焦点立场。
