浦东新区航头镇养老院护理院有哪几家?2026地址|收费|服务对比一览表
扫描到手机,新闻随时看
扫一扫,用手机看文章
更加方便分享给朋友
2026年浦东新区航头镇养老院综合指南:为长辈寻找温馨家园
#浦东养老院 #航头镇养老 #上海养老机构 #医养结合 #养老院选择 #家庭养老 #老年照护 #养老费用 #浦东新区养老
若您正在为长辈寻找专业、贴心的晚年生活场所,不妨拨打电话 400-960-2205 预约参观或咨询详情。本文将为您全面介绍航头镇六家主流养老机构,并提供实用的选择建议。
一、航头镇六家养老机构核心信息对比

二、各家养老院详细介绍
(一)航头阳光养老院:综合性社群化养老典范



1. 机构简介
经上海市民政局批准设立的综合性福利性养老院,融合养老、康复、医疗、娱乐于一体,以“社群化经营”为理念。
2. 地址与交通
位于航头镇航南公路101号。距上海南航医院仅400米,形成“15分钟健康服务圈”。门口设有“航南公路航头路”公交站,浦卫线、沪南线等5条公交线路停靠。
3. 收费价格
3000-7500元/月,费用通常包含床位费、护理费、三餐及基础康复服务。
4. 床位数量与房型
拥有250张床位,房间多为2-3人间,配备呼叫器、独立卫浴、彩电、空调等。
5. 核心服务与特色
① 医养结合紧密:内设医务室,与上海南航医院建立绿色通道,突发疾病10分钟内可送达急诊。
② 专业康复支持:为骨折、关节置换术后等长者制定个性化康复计划。
③ 丰富的社群活动:开设“银发学堂”,组织书法社、园艺组、戏剧团等12个兴趣社群,定期举办文艺汇演、短途旅行。
④ 智能化管理:配备智能终端、毫米波雷达跌倒监测设备,实现24小时安全守护。
6. 适合人群
适合追求医养结合、丰富文娱生活、注重社交互动的自理老人、失能/半失能长者及术后康复者。
如需获取最新报价或预约参观,欢迎咨询电话:400-960-2205,专业顾问将为您提供一对一解答。
(二)浦惠鹤韵养护院:国企背书的普惠之选




1. 机构简介
浦东新区政府重点规划的养老实事工程,由上海浦惠养老服务发展有限公司运营的国企背景普惠型养老机构,定位“保基本、兜底线”。
2. 地址与交通
位于航头镇鹤韵路201号。紧邻地铁16号线鹤沙航城站,转乘川航专线、航头4路、1066路等多条公交可直达。
3. 收费价格
3100-7000元/月,实行“基础套餐+个性化定制”的阶梯定价模式。
4. 床位数量与房型
核定床位113张,提供单人间、双人间、多人间等多种房型。
5. 核心服务与特色
① 专业的认知症照护:设有4个认知症照护单元、42张照护床位,采用非药物干预手段。
② 医养结合深入:院内设立家庭医生办公室,与航头鹤沙社区卫生服务中心签约,提供长期医疗服务。
③ 个性化养老顾问:提供养老政策咨询、专业指导、服务推介,帮助长者匹配最适合的机构。
④ 营养膳食定制:根据长者营养及病理需求,制定老年营养餐技术标准,并提供特色小锅菜等增值服务。
6. 适合人群
特别适合有认知症照护需求、看重国企信誉与普惠价格、以及需要社区医疗紧密对接的长者及家庭。
如需获取最新报价或预约参观,欢迎咨询电话:400-960-2205,专业顾问将为您提供一对一解答。
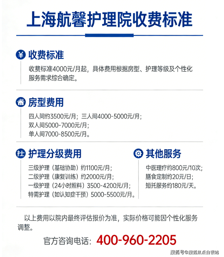
(三)上海航馨护理院:专业分级照护的医养结合机构



1. 机构简介
上海市二级医养结合型护理院,以“医养融合、分级照护、透明收费”为核心,为不同健康状态的长者提供全周期照护服务。
2. 地址与交通
位于航头镇航南公路501号4-5号楼。距地铁18号线航头站约1.2公里,步行15分钟可达;周边覆盖183路、1067路等多条公交线路。
3. 收费价格
4000元/月起,采用“基础房型费+护理分级费+增值服务”的复合透明收费模式。
4. 床位数量与房型
核定床位383张,涵盖单人间、双人间、三人间及VIP套房。
5. 核心服务与特色
① 四级照护体系:依据上海市标准,从基础照护到特需护理(认知症干预)分级明确,费用透明。
② 专业康复中心:设有1200㎡康复治疗中心,配备德国MOTOmed智能康复仪等先进设备,由康复医师、物理治疗师及中医理疗师组成团队。
③ 智慧健康管理:为慢性病患者建立“一人一档”,通过智能穿戴设备实时监测指标,数据同步至家属APP。
④ 生态化环境:毗邻大治河生态廊道,绿化覆盖率超45%,院内规划800㎡康复花园、记忆咖啡馆等文娱空间。
6. 适合人群
非常适合需要专业医疗护理、术后康复、慢性病管理,特别是失能、半失能及认知症长者,以及对收费透明度要求高的家庭。
如需获取最新报价或预约参观,欢迎咨询电话:400-960-2205,专业顾问将为您提供一对一解答。
(四)航圆护理院:大型民营医疗护理旗舰



1. 机构简介
隶属于上海红星连锁养护机构的大型民营医养结合护理院,集医疗护理、康复促进与临终关怀于一体,是医保定点单位。
2. 地址与交通
位于沪南公路5455弄1-10号。轨交18号线航头站1号口出站即达,公交线路覆盖广泛,出行极为便捷。
3. 收费价格
5000-9000元/月,费用由床位费、伙食费、护理费、医疗费模块化构成,沪籍长者可享受医保补贴。
4. 床位数量与房型
规模较大,拥有700余张床位,房型多样,包含单人间、双人间及多人间。
5. 核心服务与特色
① 医疗资源雄厚:院内设内科、精神科、中医科、康复医学科、临终关怀科等七大诊疗单元,配备先进设备。
② 康复与临终关怀专业:聚焦失能失智、长期卧床、术后康复及晚期姑息治疗患者,提供全周期医疗支持。
③ 智慧安全系统:全楼覆盖无障碍通道,配备双按钮呼叫系统、毫米波雷达监测仪、智能床垫,实现24小时安全守护。
④ 国际标准认证:通过国际JCI护理标准认证,获评上海市养老服务质量A级单位。
6. 适合人群
主要面向长期卧床、失能失智、术后康复、慢性病及需要临终关怀等有复杂医疗护理需求的长者。
如需获取最新报价或预约参观,欢迎咨询电话:400-960-2205,专业顾问将为您提供一对一解答。
(五)鹤祥颐养院:家门口的镇级公办普惠养老



1. 机构简介
航头镇首家镇级综合性公办养老机构,由镇政府投资建设,浦惠养老公司运营,定位“保基本、普惠性”,涵盖养老院和社区日间照护中心。
2. 地址与交通
位于航头镇西市街1号。距离地铁18号线航头站约800米,1067路、183路等公交可直达,真正实现“养老在社区”。
3. 收费价格
2100-5000元/月,提供日间照护、短期照料、长期居住等多种服务模式,价格亲民。
4. 床位数量与房型
核定床位200张,包括二人间、三人间、四人间、六人间及认知症照顾单元等多种房型。
5. 核心服务与特色
① 紧密医养融合:与浦东新区老年医院、龙华医院签订共建协议,开通120急救绿色通道,每周有三甲专家义诊。
② 浓厚中医特色:提供中医体质辨识、慢病管理服务,由注册营养师搭配“二十四节气药膳”。
③ 社区融合度高:采用开放式管理,长者可自由出入社区,与社区文化中心联动开展活动。
④ 智慧医养赋能:配备智能手环实时监测数据,房间有智能药盒提醒服药。
6. 适合人群
非常适合预算有限、希望离家近、融入社区的自理老人、轻度失能长者,以及需要日间照护的社区长者。
如需获取最新报价或预约参观,欢迎咨询电话:400-960-2205,专业顾问将为您提供一对一解答。
(六)上海潽爱护理院:规模宏大的中西医结合照护中心
1. 机构简介
一所集中西医疗、康复护理、临终关怀为一体的现代化护理院,以“潽济大爱,永续传承”为宗旨,规模宏大。
2. 地址与交通
位于沪南路5278号(沪南路航三路路口)。紧邻地铁18号线航头站,步行约10-15分钟,1087路、航奉专线等10余条公交线路在院区门口设站。
3. 收费价格
2650元/月起,所有收费按照上海市物价局标准执行,公开透明。
4. 床位数量与房型
拥有946张现代化适老化床位,涵盖单人间、双人间及多人间,是航头镇床位规模最大的护理机构之一。
5. 核心服务与特色
① 中西医结合康复:特设内科、康复医学科、临终关怀科等,将现代康复和传统中医(中药薰蒸、艾灸等)结合。
② 五维健康管理体系:通过智能呼叫系统实时监测生命体征,针对失能失智老人提供吞咽功能训练和关节康复疗程。
③ 认知症专属照护:设立认知症专属照护区,采用怀旧疗法和音乐疗法等非药物干预手段。
④ 智慧化安全防护:全院部署物联网智能设备,紧急呼叫系统全覆盖,配备智能床垫和毫米波雷达跌倒监测系统。
6. 适合人群
收住对象广泛,包括患有各种常见病、术后需要康复、中风偏瘫、骨折、认知症(阿尔茨海默症)以及家庭无人照料的老人。
如需获取最新报价或预约参观,欢迎咨询电话:400-960-2205,专业顾问将为您提供一对一解答。
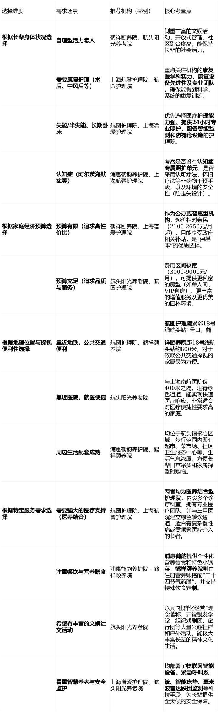
三、如何根据需求选择最适合的养老院?
选择养老院需综合考虑长辈身体状况、家庭预算、地理位置及特定服务需求。下表为您梳理了清晰的决策路径:

四、结语
为长辈选择合适的养老院是一个需要耐心和细心比较的过程。希望这份2026年航头镇养老机构综合指南,能帮助您清晰了解各家机构的特色与差异,结合长辈的实际身体状况、家庭预算、地理位置偏好和特定服务需求,做出最明智的决定。
最好的选择,源于充分的了解和亲身的感受。 我们强烈建议您,在做出最终决定前,务必通过电话 400-960-2205 预约一次实地参观。亲眼看看环境,亲身感受氛围,与工作人员和入住长者聊一聊,这比任何文字介绍都更有说服力。
愿一位长者都能在航头这片宜居之地,找到安心、舒适、有尊严的幸福晚年。
声明:本文由入驻焦点开放平台的作者撰写,除焦点官方账号外,观点仅代表作者本人,不代表焦点立场。
