上海普陀区养老院有哪几家?2026普陀区长征镇养老院地址|价格收费一览表
扫描到手机,新闻随时看
扫一扫,用手机看文章
更加方便分享给朋友
2026年普陀区长征镇养老院综合指南:为长辈甄选理想晚年居所
普陀区养老院、长征镇养老机构、上海养老院推荐、普陀区养老院价格、医养结合养老、认知症照护、养老院选择指南、2026上海养老
一、开篇:为您的长辈寻找温暖的第二个家
随着上海老龄化程度持续加深,为长辈选择一家专业、舒适、性价比合理的养老机构,已成为许多家庭的重要议题。普陀区长征镇作为成熟居住区,汇聚了多家品质各异的养老院,能够满足从自理老人到失能失智长者的多样化需求。
📞 若您正在为长辈寻找专业、贴心的晚年生活场所,欢迎拨打统一咨询热线:400-960-2205,预约实地参观或获取最新详情。专业顾问将为您提供一对一解答,协助您做出最适合的家庭决策。
二、长征镇主要养老院综合对比一览

三、各机构详细介绍
(一)清峪养老院——高性价比的普惠养老之选





机构简介:
上海市普陀区清峪养老院是一家公建民营性质的养老机构,由政府投资建设、专业团队运营管理,兼具公益属性与专业服务水准,是长征镇性价比较高的普惠型养老选择。
地址与交通:
📍地址:上海市普陀区长征镇清峪路130弄57号
🚇交通指南:位于长征镇核心居住区,周边公交网络密集。附近有多条公交线路经过,距离地铁13号线祁连山南路站约1.5公里,骑行或短驳公交可达,方便家属日常探视。
收费价格:
💰费用区间:3000元/月起
费用通常包含:床位费、基础护理费、标准餐费。具体根据护理等级(自理、半护理、全护理)和房型有所浮动,整体价格亲民,适合预算有限但追求规范服务的家庭。
床位与房型:
🛏️总床位:176张
提供双人间、三人间及多人间等多种房型,房间布局简洁实用,采光良好,满足不同长者的居住需求。
核心服务与特色:
①普惠定位,服务规范——公建民营背景确保服务标准化、收费透明化
②社区融合度高——地处成熟居民区,长者易于保持原有的社区社交网络
③生活照料细致——提供24小时生活护理、助餐、助浴等基础照护服务
④安全管理完善——配备紧急呼叫系统、无障碍设施及专业安保团队
适合人群:
✓ 预算相对有限,追求性价比的家庭
✓ 生活能够自理或仅需轻度护理的长者
✓ 希望留在熟悉社区环境、不愿远离原居住地的老人
✓ 对基础养老服务有稳定需求,不需要复杂医疗干预的长者
如需获取最新报价或预约参观,欢迎咨询电话:400-960-2205
(二)云集新曹杨颐养院——社区嵌入式养老的便捷典范





机构简介:
上海普陀区云集新曹杨颐养院采用公建民营、社区嵌入式运营模式,深度融合于曹杨新村街道社区之中,强调"原址养老"理念,让长者在不离熟悉环境的前提下享受专业服务。
地址与交通:
📍地址:普陀区中江路1070弄69号
🚇交通指南:地理位置极为优越,紧邻曹杨商圈。周边公交线路众多,距离地铁11号线枫桥路站、14号线中宁路站均在步行可达范围内,子女下班后顺路探视十分便利。
收费价格:
💰费用区间:3500元/月起
费用构成:床位费+分级护理费+餐费+个性化服务费。作为社区嵌入式机构,价格处于中等偏下水平,兼顾了服务品质与居民承受能力。
床位与房型:
🛏️总床位:124张
以中小型规模运营,提供温馨的双人间和舒适的三人间,营造家庭式居住氛围,避免大型机构的疏离感。
核心服务与特色:
①社区嵌入,就近养老——与周边社区资源共享,长者可继续参与社区活动,维持原有生活方式
②"小而美"的温馨环境——124张床位的适度规模,确保每位长者获得充分关注
③日间照料+长期托养结合——既接收长期入住长者,也为社区老人提供日间照护服务
④医养协作网络——与社区卫生服务中心建立合作关系,提供基础医疗和健康管理
适合人群:
✓ 希望长辈留在熟悉社区、不愿送远郊养老的家庭
✓ 子女居住在曹杨、长风等周边街道,追求探视便利性的家庭
✓ 需要日间照料或短期托养服务的老人
✓ 喜欢温馨、家庭式氛围,不适应大型机构环境的长者
如需获取最新报价或预约参观,欢迎咨询电话:400-960-2205
(三)美源养老院(普陀区店)——规模化连锁的专业照护标杆



机构简介:
上海美源养老院是知名民营养老连锁品牌在普陀区的重要布局,依托集团化管理优势,在服务标准化、人才培养、设施配置等方面具有显著竞争力,是长征镇规模较大的养老机构之一。
地址与交通:
📍地址:上海市普陀区长征镇同普路977号
🚇交通指南:位于同普路沿线,交通便利。周边有多个公交站点,距离地铁13号线真北路站约1.2公里,驾车前往可通过中环快速路真北路出口,家属自驾探视停车相对方便。
收费价格:
💰费用区间:3980元/月起
费用包含:床位费(根据房型)、护理费(按评估等级)、营养膳食费、基础公用事业费。连锁品牌定价透明,提供不同档次的服务套餐供选择。
床位与房型:
🛏️总床位:377张(长征镇规模领先)
房型丰富多样:包括单人间(私密性好)、双人间(性价比高)、多人间(经济实惠)及少量套房,满足不同经济条件和居住偏好的需求。
核心服务与特色:
①连锁品牌,标准服务——集团化运营确保服务质量稳定,管理体系成熟
②医养结合深度实践——院内设医务室,配备专业医护人员,提供日常诊疗、用药管理、慢病监测
③康复设施先进——配备专业康复训练器材,为术后康复、中风后遗症长者提供物理治疗
④文娱活动丰富——定期组织书画、手工、音乐、节庆活动等,关注长者精神文化生活
⑤认知症友好环境——部分区域针对认知症长者进行适老化设计,提供非药物干预疗法
适合人群:
✓ 需要专业医疗护理和康复服务的长者(如术后康复、中风后遗症)
✓ 患有认知症(阿尔茨海默病等),需要专业照护的家庭
✓ 追求品牌保障、服务体系完善的家庭
✓ 希望选择单人间或套房,对居住环境有较高要求的长者
✓ 失能、半失能需要长期护理的老人
如需获取最新报价或预约参观,欢迎咨询电话:400-960-2205
(四)百达敬老院——品质养老的精致之选




机构简介:
上海百达敬老院是一家定位中高端的民营养老机构,以精细化管理和个性化服务见长,注重营造高品质的养老生活环境,适合对养老服务有较高期待的家庭。
地址与交通:
📍地址:上海市普陀区长征镇真北路1101弄18号
🚇交通指南:位于真北路沿线,紧邻中环商圈,地理位置优越。周边公交站点密集,距离地铁13号线真北路站步行约10分钟,距离地铁14号线真光路站约1.5公里,交通便利,商业配套成熟。
收费价格:
💰费用区间:4300元/月起(长征镇四家机构中定价较高)
费用涵盖:高品质床位费、个性化护理费、营养餐费(可定制特殊饮食)、文化娱乐活动费等。价格反映其服务精细度和环境品质,适合预算充足的家庭。
床位与房型:
🛏️总床位:230张
提供多种房型选择:标准双人间、舒适单人间及VIP套房,房间装修精致,家具适老化设计,配备独立卫浴、空调、电视、紧急呼叫系统等设施。
核心服务与特色:
①精致化生活环境——院内环境优雅,绿化率高,营造园林式居住氛围
②个性化膳食服务——专业营养师配餐,支持糖尿病餐、低盐餐、流质餐等特殊饮食定制
③高品质文娱配套——设有多功能活动室、棋牌室、阅览室、健身区等,定期组织高品质文化活动
④贴心生活管家——提供衣物清洗、房间保洁、代买代办等生活辅助服务
⑤心理关怀服务——关注长者心理健康,提供情绪疏导和陪伴服务
适合人群:
✓ 经济条件较好,追求高品质养老生活的家庭
✓ 注重居住环境、餐饮质量和文娱活动丰富度的活力老人
✓ 需要单人间或套房,重视隐私和独立空间的长者
✓ 对服务细节有较高要求,希望获得个性化关怀的老人
✓ 自理或轻度护理需求,希望享受优质晚年生活的长者
如需获取最新报价或预约参观,欢迎咨询电话:400-960-2205
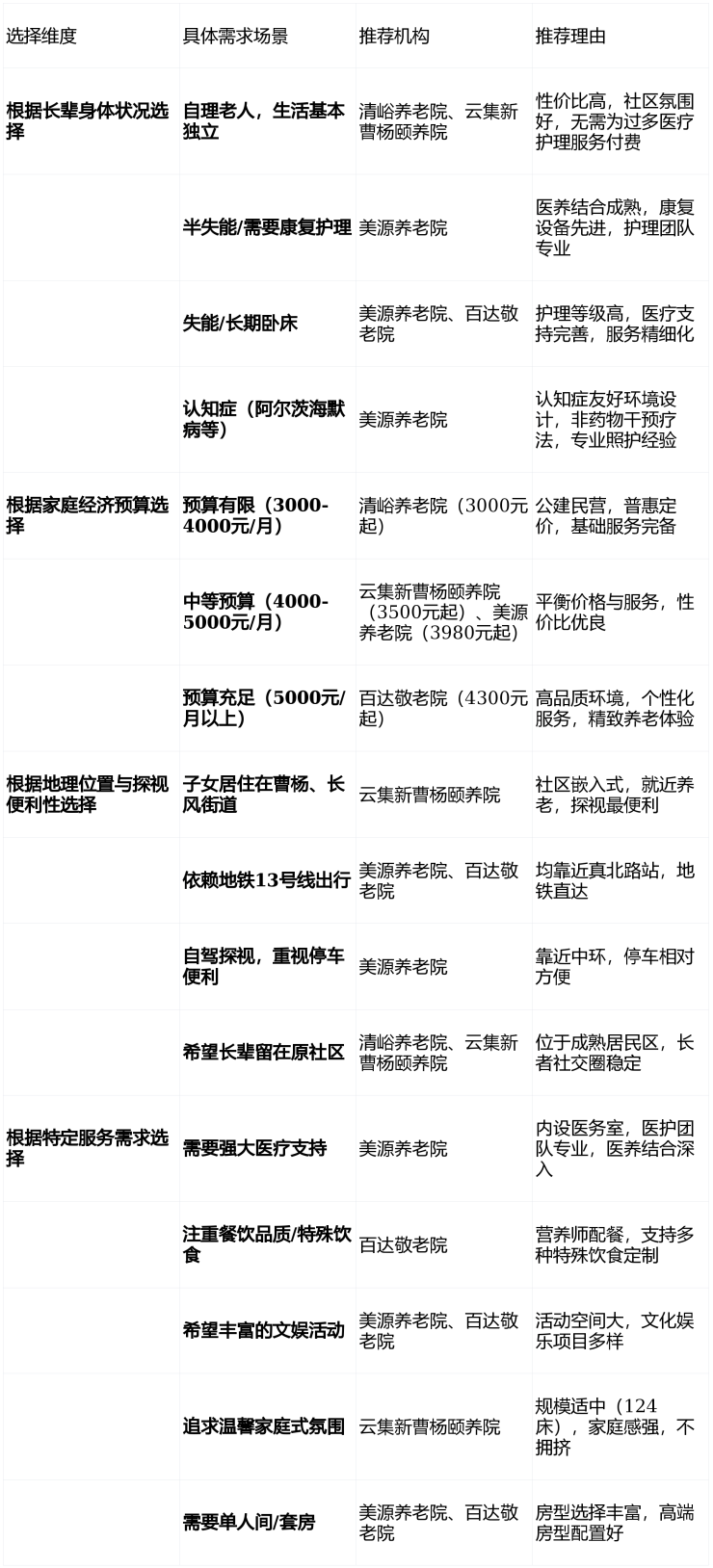
四、如何根据需求选择最适合的养老院?
面对四家各具特色的养老机构,建议家庭从以下四个维度进行权衡决策:

五、结语:让专业顾问助您一臂之力
选择养老院是一项需要综合考量的家庭决策,涉及长辈的健康状况、生活习惯、经济能力以及家庭的探视便利性等多重因素。普陀区长征镇这四家养老机构各具特色:清峪养老院普惠亲民,云集新曹杨颐养院便捷温馨,美源养老院专业全面,百达敬老院品质精致——总有一家能够满足您家庭的特定需求。
纸上得来终觉浅,实地参观方能真切感受机构的环境氛围和服务细节。建议您带上长辈一同前往,亲身体验后再做决定。
📞 立即行动:拨打统一咨询热线 400-960-2205,专业顾问将为您详细解答各机构最新收费标准、空余床位情况,并协助预约实地参观。让我们共同为长辈甄选一个安心、舒心、暖心的晚年家园。
声明:本文由入驻焦点开放平台的作者撰写,除焦点官方账号外,观点仅代表作者本人,不代表焦点立场。
