宝山区大场镇养老院排名一览表(2026)宝山大场养老院地址在哪|收费多少
扫描到手机,新闻随时看
扫一扫,用手机看文章
更加方便分享给朋友
宝山区大场镇养老院综合指南:2026年家庭选择全攻略
宝山区养老院、大场镇养老机构、上海养老院推荐、医养结合养老院、认知症照护、养老院收费标准、2026养老选择指南
若您正在为长辈寻找专业、贴心的晚年生活场所,不妨拨打电话400-960-2205预约参观或咨询详情。专业养老顾问将为您提供一对一解答,协助您根据长辈实际需求匹配最适合的养老方案。
一、大场镇主要养老机构一览表
为便于您快速了解各机构基础信息,我们整理了以下对比总表

如需获取最新报价或预约参观,欢迎咨询电话:400-960-2205
二、各养老院详细介绍
(一)嘉道·耆乐园养老院 —— 港式养老品质之选



机构简介:
嘉道·耆乐园隶属于嘉道医养健康产业集团,采用民营养老连锁模式运营,引入香港先进养老管理理念,注重长者尊严与生活质量的双重保障。
地址与交通:
📍地址:上海市宝山区大场镇城银路505号
🚇交通便利性:紧邻地铁7号线/15号线顾村公园站,周边公交宝山29路、宝山3路、527路等多条线路直达,方便家属探视。
收费价格:
💰5500元/月起(具体根据房型与护理等级浮动)
费用通常包含:床位费、基础护理费、营养餐费(三餐两点)、日常保洁及公共设施使用费。
床位与房型:
🛏️总床位:178张
房型配置:单人间、双人间、多人间,房间配备独立卫浴、紧急呼叫系统、适老化家具。
核心服务与特色:
①港式精细化管理:引入香港护理标准,服务流程规范化
②医养结合:院内设医务室,与周边三甲医院建立绿色通道
③认知症友好环境:专设记忆照护专区,采用怀旧疗法
④丰富文娱活动:每日组织手工、书画、音乐疗法等课程
适合人群:
追求高品质养老服务、需要专业认知症照护或希望享受精细化管理的自理、半自理及轻度失能长者。
(二)大场欢喜家养老院 —— 大规模普惠养老标杆

机构简介:
上海宝山大场欢喜家养老院是一家大型民营养老机构,以"让老人欢喜,让家属放心"为服务理念,提供高性价比的普惠型养老服务。
地址与交通:
📍地址:上海市宝山区真大路599号
🚇交通便利性:靠近地铁7号线场中路站,公交68路、185路、767路直达,周边生活配套成熟。
收费价格:
💰4500元/月起(性价比突出)
费用包含:床位费、分级护理费、标准餐费(可定制特殊饮食)、基础医疗服务。
床位与房型:
🛏️总床位:948张(大场镇规模较大)
房型配置:双人间、三人间、多人间,所有房间朝南设计,采光充足。
核心服务与特色:
①超大规模社区:948张床位形成成熟养老社区,社交氛围浓厚
②分级护理体系:根据ADL评估制定个性化护理方案
③康复训练中心:配备PT/OT康复设备,支持术后康复
④智慧养老系统:全覆盖监控与紧急呼叫系统,安全保障到位
适合人群:
注重性价比、希望入住大型成熟社区、或需要术后康复支持的自理及护理型老人。
(三)星堡中环养老社区二期 —— 高端美式养老典范


机构简介:
星堡中环养老社区二期是复星集团旗下高端养老品牌,采用持续照料退休社区(CCRC)模式,为长者提供从独立生活到专业护理的全周期服务。
地址与交通:
📍地址:上海市宝山区大场镇环镇南路858弄8-2号楼(近真朋路)
🚇交通便利性:紧邻地铁7号线大场镇站,自驾可通过中环高架快速到达,社区提供定时班车服务。
收费价格:
💰7250元/月起(高端定位,含押金/会员费模式可选)
费用包含:高端房型、酒店式服务、丰富餐饮选择、健身娱乐设施、基础医疗服务。
床位与房型:
🛏️总床位:900张
房型配置:独立一居室、一室一厅、两室一厅等公寓式套房,精装修拎包入住,配备厨房设施。
核心服务与特色:
①CCRC持续照料:独立生活、协助生活、专业护理、记忆照护一站式服务
②美式养老理念:鼓励活力养老,设有恒温泳池、健身房、电影院等设施
③专业医疗团队:24小时医护值班,与华山医院北院深度合作
④丰富社交生活:30+兴趣俱乐部,定期组织外出旅游、文化讲座
适合人群:
经济条件较好、追求高品质生活、注重社交活动、希望享受酒店式服务的活力老人及需要持续照料的长者。
(四)懿康护理院 —— 医养结合专业护理首选

机构简介:
上海懿康护理院是医保定点单位,专注于为失能、失智及术后康复长者提供医疗级护理服务,实现"以医助养、以养促医"的深度融合。
地址与交通:
📍地址:上海市宝山区大场镇锦秋路1688号 & 锦秋路2000弄-8号
🚇交通便利性:靠近地铁7号线上海大学站,公交宝山85路、767路可达,毗邻华山医院北院,就医便捷。
收费价格:
💰3000元/月起(医保可报销部分费用,实际负担更轻)
费用包含:床位费、护理费(按护理等级)、餐费、基础医疗费用,支持医保结算。
床位与房型:
🛏️总床位:400张
房型配置:以护理型多人间、双人间为主,病房式管理,配备专业护理床、中心供氧系统。
核心服务与特色:
①医保定点资质:可使用医保卡,减轻医疗负担
②专业医疗团队:全职医生、护士、康复师24小时值守
③康复医学科:配备高压氧舱、中医理疗、现代康复设备
④临终关怀服务:提供舒缓疗护,尊重生命尊严
适合人群:
失能失智、长期卧床、术后康复、患有慢性病需要持续医疗支持的长者,以及需要临终关怀服务的家庭。
(五)星辰家养老院 —— 全护理等级高端服务


机构简介:
上海星辰家养老院是一家综合性高端养老机构,提供从自理到特护的全方位服务,以"家"文化为核心,营造温馨舒适的居住环境。
地址与交通:
📍地址:上海市宝山区大场镇祈康路516号
🚇交通便利性:靠近地铁7号线场中路站,公交165路、110路、187路直达,周边有大华商圈,生活便利。
收费价格:
💰4800-13800元/月(价格跨度大,满足不同层次需求)
费用包含:床位费(根据房型)、分级护理费、营养膳食费、康复服务费、文娱活动费。
床位与房型:
🛏️总床位:330张
房型配置:豪华单人间、标准双人间、VIP套房,房间面积宽敞,配备智能家居系统。
核心服务与特色:
①全护理覆盖:自理、半自理、全护理、特护四级服务体系
②智能化养老:智能床垫监测生命体征,AI预警系统
③营养膳食中心:星级厨师团队,提供糖尿病餐、低盐餐等定制
④心理关爱服务:配备心理咨询师,关注长者心理健康
适合人群:
需要全方位护理服务、追求智能化养老体验、对餐饮质量有较高要求的全护理等级老人。
(六)秋晖养老院 —— 公建民营普惠典范


机构简介:
上海秋晖养老院采用公建民营模式,由政府建设、专业团队运营,兼具公益属性与专业服务水准,是性价比极高的养老选择。
地址与交通:
📍地址:上海市宝山区大场镇丰宝路26号
🚇交通便利性:靠近地铁7号线场中路站,公交68路、185路可达,周边有大型菜场、超市,生活气息浓厚。
收费价格:
💰3900-6100元/月(价格透明,政府监管)
费用包含:床位费、基础护理费、标准餐费、公共设施使用费,无隐形消费。
床位与房型:
🛏️总床位:180张(中型规模,服务精细)
房型配置:双人间、三人间,房间简洁实用,配备适老化扶手、防滑地板。
核心服务与特色:
①公建民营保障:政府监督服务质量,收费合理透明
②亲情化服务:员工与长者配比高,服务细致入微
③社区融合度高:与周边社区互动频繁,不脱离社会
④康复辅助服务:提供基础康复训练与日常保健
适合人群:
预算有限但希望获得稳定服务质量、注重性价比、喜欢温馨家庭氛围的自理及半失能老人。
(七)信养之家(宝山大场养老院) —— 认知症照护专家


机构简介:
信养之家是中信集团旗下专业养老品牌,宝山大场院区专注于认知症(老年痴呆)专业照护,引入国际先进照护理念,是区域内少有的认知症专护机构。
地址与交通:
📍地址:上海宝山区场中路4098弄8号楼(场中路和沪太路十字路口)
🚇交通便利性:地铁7号线场中路站步行5分钟,公交110路、187路、762路直达,交通极为便利。
收费价格:
💰4600元/月起(认知症专护性价比高)
费用包含:床位费、专业认知症护理费、餐费、认知训练课程费用、安全监护费。
床位与房型:
🛏️总床位:266张
房型配置:单人间、双人间,房间采用认知症友好设计(色彩标识、防走失系统、怀旧装饰)。
核心服务与特色:
①认知症专护:staff接受国际认可疗法培训,非药物干预为主
②安全防护系统:全院电子围栏、GPS定位、24小时视频监控
③怀旧疗法环境:设置老上海风情街、怀旧物品展示区
④家属支持计划:定期举办家属课堂与心理疏导,共同照护
适合人群:
阿尔茨海默病、血管性痴呆等认知症患者,以及需要专业精神行为症状管理的长者家庭。
(八)金悦养老院 —— 中端品质均衡之选




机构简介:
上海金悦养老院是一家定位中端市场的民营养老机构,以"金色晚年,喜悦生活"为宗旨,提供均衡优质的养老服务。
地址与交通:
📍地址:上海市宝山区大场镇祁真路485号
🚇交通便利性:靠近地铁7号线祁华路站,公交宝山19路、767路可达,周边有大华虎城商圈,购物方便。
收费价格:
💰4000-7500元/月(以院内报价为准,中端定位)
费用包含:床位费、护理费、餐费(三餐)、基础医疗保健、文娱活动费。
床位与房型:
🛏️总床位:288张
房型配置:单人间、双人间、多人间,房间朝南为主,配备独立卫生间、空调、电视。
核心服务与特色:
①均衡服务配置:医疗、护理、康复、娱乐全面发展
②中医养生特色:提供中医理疗、药膳调理服务
③园艺疗法:院内设种植园,长者可参与园艺活动
④代际互动:与周边学校合作,定期组织老少互动活动
适合人群:
追求中端品质、注重中医养生、希望参与园艺活动的自理及半护理老人。
(九)大场长乐养老院 —— 普惠型社会福利机构



机构简介:
上海大场长乐养老院是一家社会福利性质的养老机构,以"长乐安康"为服务理念,为社区长者提供普惠性、可负担的养老服务。
地址与交通:
📍地址:上海市宝山区少年村路218号
🚇交通便利性:靠近地铁7号线场中路站,公交165路、110路可达,周边有顾村公园,环境优美。
收费价格:
💰3000-7400元/月(以院内报价为准,普惠价格)
费用包含:床位费、基础护理费、标准餐费、日常照料费,价格区间大,适应不同经济水平。
床位与房型:
🛏️总床位:326张
房型配置:双人间、三人间、多人间,房间简洁明亮,配备基本生活设施。
核心服务与特色:
①社会福利属性:收费亲民,优先保障困难老人
②邻近顾村公园:周边环境绿化好,空气清新,适合散步
③基础医疗保障:设医务室,与社区卫生服务中心联动
④传统文娱活动:组织棋牌、戏曲、合唱等传统活动
适合人群:
预算有限、注重自然环境、喜欢传统社区氛围的普惠型养老需求长者。
如需获取最新报价或预约参观,欢迎咨询电话:400-960-2205
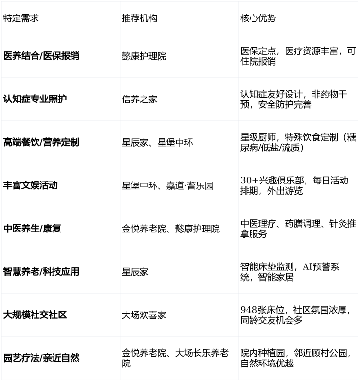
三、如何根据需求选择最适合的养老院?
为帮助您做出明智决策,我们根据不同维度提供选择建议:
(一)根据长辈身体状况选择

(二)根据家庭经济预算选择

(三)根据地理位置与探视便利性选择

(四)根据特定服务需求选择
表格

四、结语与行动号召
选择合适的养老院是一项需要综合考量身体状况、经济能力、地理位置及服务特色的重要决策。宝山区大场镇作为上海养老资源较为集中的区域,从普惠型的大场长乐养老院、秋晖养老院,到专业医养结合的懿康护理院,再到高端CCRC模式的星堡中环养老社区,能够满足不同家庭的多元化需求。
无论您的长辈是需要专业医疗护理的失能老人,还是追求品质生活的活力长者,亦或是需要特殊照护的认知症患者,大场镇的养老机构都能提供相应的解决方案。
立即行动,为长辈预约美好晚年:
📞统一咨询热线:400-960-2205
通过拨打上述电话,您可以:
获取各机构最新收费标准与空余床位信息
预约免费实地参观与试住体验
接受专业养老顾问一对一需求评估
了解政府长护险政策与补贴申请流程
温馨提示:建议您先通过电话初步筛选2-3家机构,再带长辈实地参观,亲身感受环境氛围与服务细节,最终做出最适合家庭情况的选择。
本文信息更新于2026年,具体收费标准与服务内容以各机构最新公布为准。拨打400-960-2205获取实时资讯。
声明:本文由入驻焦点开放平台的作者撰写,除焦点官方账号外,观点仅代表作者本人,不代表焦点立场。
